新华社北京3月13日电
关于2024年国民经济和社会发展计划执行情况与2025年国民经济和社会发展计划草案的报告
——2025年3月5日在第十四届全国人民代表大会第三次会议上
国家发展和改革委员会
各位代表:
受国务院委托,现将2024年国民经济和社会发展计划执行情况与2025年国民经济和社会发展计划草案提请十四届全国人大三次会议审查,并请全国政协各位委员提出意见。
一、2024年国民经济和社会发展计划执行情况
2024年是中华人民共和国成立75周年,是实现“十四五”规划目标任务的关键一年。一年来,面对外部压力加大、内部困难增多的复杂严峻形势,在以习近平同志为核心的党中央坚强领导下,各地区各部门坚持以习近平新时代中国特色社会主义思想为指导,全面贯彻党的二十大和二十届二中、三中全会精神,按照党中央、国务院决策部署,认真执行十四届全国人大二次会议审查批准的2024年国民经济和社会发展计划,落实全国人大财政经济委员会审查意见,迎难而上、奋力前行,坚持稳中求进工作总基调,完整准确全面贯彻新发展理念,加快构建新发展格局,全面深化改革开放,加大宏观调控力度,我国经济运行总体平稳、稳中有进,全年经济社会发展主要目标任务顺利完成,高质量发展扎实推进,新质生产力稳步发展,民生保障扎实有力,我国经济实力、科技实力、综合国力持续增强,中国式现代化迈出新的坚实步伐。
(一)因时因势加强和创新宏观调控,推动经济回升向好。扎实开展宏观政策逆周期调节,加大政策力度,释放政策效能,特别是9月26日中央政治局会议果断部署一揽子增量政策,市场预期、社会信心有效提振,四季度经济明显回升。全年国内生产总值(GDP)134.9万亿元、增长5%,其中,一、二、三产业分别增长3.5%、5.3%、5%。

一是宏观政策效果持续显现。聚焦突出问题,围绕加力提效实施宏观政策、扩大国内有效需求、加大助企帮扶力度、推动房地产市场止跌回稳、提振资本市场等方面,深入贯彻落实一揽子增量政策,打出一套“组合拳”,强化存量和增量政策合力,推动需求较快回升,生产增长加快。有力实施财政货币政策。重点领域财政支出得到保障,新增地方政府专项债务限额3.9万亿元,扩大专项债券投向领域和用作项目资本金范围,支持地方加大重点领域补短板力度。保持流动性合理充裕,社会融资成本进一步降低,建立支持小微企业融资协调工作机制。
二是发行超长期特别国债支持“两重”建设取得积极进展。着眼于系统解决强国建设、民族复兴进程中一些重大项目建设的资金问题,从2024年起发行超长期特别国债支持国家重大战略和重点领域安全能力建设。坚持自上而下、软硬结合,建立实施项目储备、集中联审、专款专用、强化监督等全链条推进保障机制。“硬投资”方面,严格做好项目筛选,2024年安排7000亿元超长期特别国债支持1465个重大项目建设,项目基本全部开工、全年完成投资超过1.2万亿元。“软建设”方面,坚持项目建设和配套改革相结合,扎实推进规划编制、政策制定和体制机制改革创新,不断完善投入机制、提高投入效率。规范项目全过程管理方面,出台“两重”建设有关管理办法,督促项目加快开工建设,严格资金监管,加强监测调度和现场监督检查,确保建成优质工程、精品工程、放心工程。

三是大规模设备更新和消费品以旧换新政策落地见效。印发“两新”行动方案,出台工业、建筑市政、交通、农业、教育、文旅、医疗等七大领域设备更新实施方案和消费品以旧换新、回收循环利用、标准提升引领行动方案。安排3000亿元超长期特别国债加力支持“两新”工作。2024年,“两新”政策带动全国设备工器具购置投资增长15.7%,高于固定资产投资(不含农户)增速12.5个百分点;限额以上单位家用电器和音像器材类、家具类商品零售额分别增长12.3%、3.6%,带动大宗耐用消费品销售额超过1.3万亿元;消费品以旧换新活动中,新能源汽车销量占比超过60%,一级能效家电销售额占比超过90%。

四是政策协调和预期引导不断增强。健全宏观政策取向一致性评估机制,加强各类政策统筹协调,确保同向发力、形成合力。多渠道多角度多层次开展经济形势和重大政策宣传解读,主动回应社会关切。
(二)进一步全面深化改革,发展动力活力不断增强。认真落实党的二十届三中全会部署的重要改革举措,深化经济体制改革,经济发展内生动力、创新活力持续激发。
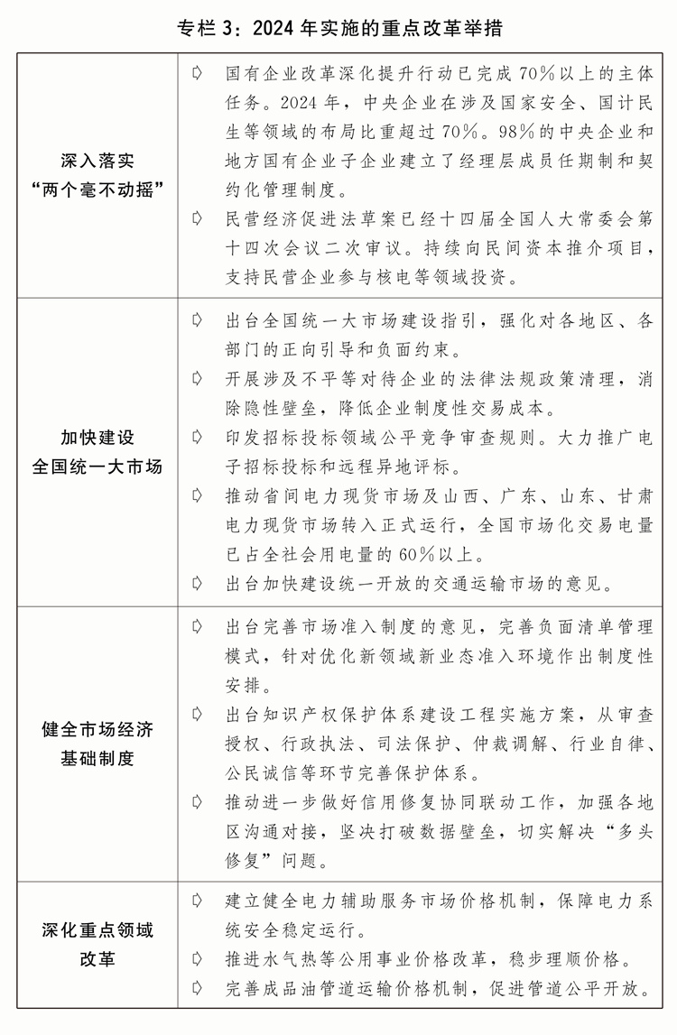
一是“两个毫不动摇”要求进一步落实落细。深入实施国有企业改革深化提升行动。深化国有经济布局优化和结构调整,健全国有企业投资管理制度,完善国有企业分类考核评价体系。加快推动民营经济促进法立法。建立促进民营经济发展壮大部际联席会议制度,健全国家、省、市、县多层级政企常态化沟通交流和问题解决机制,上线运行民营经济发展综合服务平台,帮助民营企业解决实际问题。开展清理拖欠企业账款专项行动。支持专精特新中小企业发展,累计培育“小巨人”企业1.46万家。传承弘扬“晋江经验”,实施新时代民营企业家培养赋能计划,大力弘扬企业家精神。出台完善中国特色现代企业制度的意见,加快培育世界一流企业。
二是全国统一大市场建设有力有效。出台全国统一大市场建设指引,试点开展经营主体活动发生地统计。京津冀、长三角、成渝等地区率先启动推进区域市场一体化探索实践。提升商品市场联通水平,破除跨互联网平台间结算壁垒。统一的要素资源市场建设深入推进。多层次多品类多功能的全国统一电力市场体系初步形成。规范地方招商引资行为。推动招标投标市场规范健康发展,制定评标专家和评标专家库管理办法。开展重点领域突出问题专项治理,一批地方保护、市场分割问题得到解决。规范涉企行政检查,规范和监督罚款设定与实施,开展涉企违规收费专项整治。发布全国优化营商环境创新实践案例,启动京津冀一流营商环境建设三年行动。依法办理涉企行政复议案件7.9万件,纠正侵犯企业合法权益的违法或不当行政行为6516件,助力营造法治化营商环境。
三是市场经济基础制度不断健全。出台完善市场准入制度的意见,全面开展市场准入效能评估。实施知识产权保护体系建设工程,全面推进专利转化运用专项行动,推进知识产权民事、行政、刑事案件“三合一”审判机制改革。深化农村集体产权制度改革,深化农村集体经营性建设用地入市试点。出台实施公平竞争审查条例。加强反垄断和反不正当竞争监管执法。完善信用修复机制,加强跨部门信用修复结果互认。
四是重点领域改革走深走实。推动出台增值税法。水资源费改税进入全面试点阶段。出台加强监管防范风险推动保险业、资本市场、期货市场高质量发展的意见。推动中长期资金入市,完善股份减持、量化交易、融券等制度规则和监管措施。健全自然垄断环节监管体制机制。大力推进绿证绿电市场建设,绿证核发和绿电交易基本实现全覆盖。完善价格治理机制,推进电价市场化改革,健全成品油管道运输价格机制,深化公用事业和公共服务价格改革,建立公共数据资源授权运营价格形成机制,新增近8000万亩耕地灌溉面积实施农业水价综合改革。深圳综合改革试点首批授权事项全面落地、新一批授权事项有序实施,浦东新区、厦门综合改革试点首批授权事项多数形成落地场景。党政机关和国有企事业单位培训疗养机构改革全面完成。稳妥有序实施渐进式延迟法定退休年龄改革,出台实施弹性退休制度暂行办法。

(三)深入实施创新驱动发展战略,创新引领作用进一步发挥。加快健全支持全面创新的基础制度,科技成果加速向现实生产力转化。全员劳动生产率17.4万元/人、实际增长4.9%,全社会研究与试验发展(R&D)经费投入3.6万亿元、实际增长8%,基础研究经费投入占研发经费投入比重为6.91%,每万人口高价值发明专利拥有量达到14件。

一是科技创新体系持续健全。充分发挥新型举国体制优势,强化国家战略科技力量,全面启动实施国家科技重大专项。国家实验室体系建设稳步推进。加快推进重大科技基础设施体系化建设,提升全生命周期管理水平,已有39个设施投入运行。健全企业主导的产学研深度融合体系,推动建立企业研发准备金制度,支持创业投资高质量发展,培育壮大科技领军企业、专精特新中小企业,企业科技创新主体地位不断强化。
二是重大创新成果持续涌现。“嫦娥六号”在人类历史上首次实现月球背面采样返回。“空间环境地面模拟装置”建成投用。我国首艘超深水大洋钻探船“梦想”号建成入列。第五座南极考察站秦岭站开站。集成电路全产业链核心技术加速突破,鸿蒙操作系统生态蓬勃发展。第三代自主超导量子计算机“本源悟空”上线运行。祖冲之3.0处理器在量子计算优越性测试上建立新优势。在全球首次发现引力子激发。水冷磁体技术打破世界纪录,碳基新材料领域取得原创性突破。人工智能大模型实现突破。人形机器人等智能终端新业态加速涌现。1000千瓦级民用涡轴发动机取得型号合格证,300兆瓦级F级重型燃气轮机完成首次满负荷试验,全球最大26兆瓦级海上风力发电机组总装下线。第三代自主产权核电“国和一号”示范工程首堆建成投运。时速450公里的CR450中国标准高速动车组完成设计制造。全球最大无人货运飞机总装下线。
三是教育科技人才一体推进迈出新步伐。完善人才培养与经济社会发展需求适配机制,深化高等教育综合改革,扩大基础学科和国家关键急需领域研究生培养规模。制定促进各类创新主体协同联动、创新要素顺畅流动与优化配置的政策。深化科技成果赋权改革。深入推进科技人才分类评价改革,加强青年科技人才全链条培养。
(四)积极激发消费活力、提高投资效益,内需潜力不断释放。全年社会消费品零售总额增长3.5%,固定资产投资(不含农户)增长3.2%,最终消费支出、资本形成总额对经济增长的贡献率分别为44.5%、25.2%。
一是实物消费稳定扩大。积极促进住房、汽车、电子产品、家具家装等大宗消费。将全国层面商业性个人住房贷款最低首付比例统一降至15%,取消全国层面商业性个人住房贷款利率政策下限,降低存量房贷利率和个人住房公积金贷款利率,降低住房交易、开发环节的税收负担,四季度全国新房、二手房交易网签面积环比分别增长21.6%、7.7%。开展新能源汽车促消费活动,全年汽车销量达3143.6万辆、增长4.5%,其中,新能源汽车销量达1287万辆、增长35.5%,市场占有率达40.9%。发布升级和创新消费品指南(轻工第十一批)。深入推动新能源汽车、绿色建材、绿色智能家电等下乡,乡村消费品零售额增长4.3%。直播带货、即时零售等新业态带动作用持续发挥,实物商品网上零售额达12.8万亿元、增长6.5%。
二是服务消费增长较快。出台促进服务消费高质量发展的意见,完善服务消费支持政策。全年服务零售额增长6.2%、高于商品零售额增速3个百分点。完善全国年节及纪念日放假办法,新增2天法定节假日。出台促进文化和旅游消费的支持政策,大力发展县域旅游、冰雪旅游、研学旅游、红色旅游、旅游列车等,国内出游人次、居民出游花费分别增长14.8%、17.1%。文娱消费持续增长,体育消费日益升温,马拉松、骑行、户外运动等加速大众化,赛事经济日益成为新增长点。深入实施数字消费提升行动,通信信息服务类零售额保持两位数增长。印发关于发展银发经济增进老年人福祉的意见,促进老年人康养、文旅等消费潜力释放。提升外籍人员入境旅游支付便利化水平,单方面免签国家增至38个,互免签证国家增至26个,将过境免签外国人在境内停留时间延长至240小时,入境游客1.32亿人次、增长60.8%。
三是消费环境持续优化。开展“消费促进年”等活动,着力打造消费新场景培育消费新增长点。推动老字号守正创新发展,全国中华老字号数量扩围至1455个。因地制宜建设新消费品牌孵化基地。深化国际消费中心城市培育建设,大力发展智慧商圈,累计建设一刻钟便民生活圈4335个、服务社区居民1.07亿人。完善县域农村消费基础设施。出台实施《消费者权益保护法实施条例》,加强消费领域监管执法,开展2024年儿童和学生用品安全守护行动。
四是政府投资作用有效发挥。统筹用好中央预算内投资、地方政府专项债券、2023年增发国债、超长期特别国债等支持重点项目建设。优化中央预算内投资投向领域,强化项目监督管理。优化地方政府专项债券管理机制,实施专项债券投向领域“负面清单”管理。加强项目谋划储备,强化用地、用海、用能、环评等要素保障,加强项目全生命周期管理。推动“十四五”规划102项重大工程取得积极进展。2023年1万亿元增发国债支持的1.5万个项目加快实施,一大批灾后恢复重建和防灾减灾救灾能力提升项目按期建成。
五是民间投资健康发展。扣除房地产开发的民间投资增长6%,制造业民间投资增长10.8%。5个新核准核电项目引入民间资本参股比例达10%。规范实施政府和社会资本合作(PPP)新机制。全年依托项目推介平台吸引民间资本参与项目531个、总投资4136亿元。建立全国重点民间投资项目库,持续加强资金和要素支持。构建基础设施领域不动产投资信托基金(REITs)常态化发行制度体系,累计62个项目发行上市、发售基金1660亿元,城镇供热、水利设施、农贸市场均实现“首单”推荐。
(五)加快构建现代化产业体系,新质生产力稳步发展。出台加快建设现代化产业体系的意见,提高产业基础能力和产业链现代化水平,加强质量支撑和标准引领,发展新动能新优势不断培育壮大。规模以上高技术制造业、装备制造业增加值分别增长8.9%、7.7%,增速分别快于规模以上工业增加值增速3.1个、1.9个百分点。
一是传统产业转型升级步伐加快。实施产业结构调整指导目录(2024年本),引导制造业加快向高端化、智能化、绿色化方向转型。修订钢铁、水泥、玻璃等行业产能置换实施办法,推动落后低效产能稳步退出。出台精细化工产业创新发展实施方案。制定71项强制性国家标准,批准发布2259项行业标准,牵头制定144项国际标准。形成一批先进制造产业集群和智能工厂。推动生产性服务业向专业化和价值链高端延伸,制造业中试平台数量超过2400个。举办中国品牌日系列活动。
二是新兴产业加快发展和未来产业有序布局。推动战略性新兴产业融合集群发展。支持新能源汽车骨干企业优化布局、做强做优。推动电子信息制造业提质升级,规模以上计算机、通信和其他电子设备制造业增加值增长11.8%。加快推进生物医药产业发展,全链条支持创新药加快发展,上市新药和在研新药数量均跃居全球第二。加快北斗规模化应用和卫星互联网建设,商业航天取得新进展。C919大型客机实现规模化运营,累计承运旅客超100万人次。《无人驾驶航空器飞行管理暂行条例》正式实施,无人机唯一产品标识码、实名登记、缺陷召回等制度加快落地。集成电路技术攻关加速推进,2024年集成电路出口2981亿块,成为出口额最高的单一商品。“人工智能+”行业应用加快落地,具有全球竞争力的人工智能产品和服务不断涌现。
三是数字经济创新发展。制定实施数字经济高质量发展政策,印发国家数据基础设施建设指引。深入实施“东数西算”工程,推动构建全国一体化算力网。加快完善数据基础制度体系,深入实施“数据要素×”行动,大力培育全国一体化数据市场。我国数据总量和算力总规模稳居全球第二位。数据产业孕育兴起,催生一批数智应用新产品新服务新业态。数字化转型工程深入实施。智慧农业建设取得积极进展。服务业数字化扩面提质,数字文化、智慧旅游场景更加丰富。2024年,我国数字经济核心产业增加值占GDP比重达到10%左右。
四是现代化基础设施体系更加完善。国家综合立体交通网加快建设,总里程突破600万公里,“6轴7廊8通道”主骨架已基本成型,覆盖全国超过80%的县。截至2024年底,全国铁路营业里程16.2万公里,其中高铁里程4.8万公里。川藏铁路、国家水网等重大工程建设稳步推进。深入建设国家物流枢纽、国家骨干冷链物流基地,深入实施国家综合货运枢纽补链强链,现代物流运行体系不断健全。全国充电基础设施达到1281.8万台、增长49.1%,98%的高速公路服务区具备充电能力。新型基础设施加快发展,第五代移动通信(5G)网络覆盖全国所有乡镇和90%以上行政村,用户普及率71%;工业互联网覆盖全部41个工业大类。光纤接入端口达到11.6亿个,占互联网宽带接入端口的96.5%,千兆及以上宽带接入用户达到2.07亿户。

(六)加快建设更高水平开放型经济新体制,高水平对外开放取得积极成效。全年货物进出口总额43.8万亿元,服务进出口总额7.5万亿元,外商直接投资1162亿美元,境外直接投资1438亿美元。年末外汇储备规模达32024亿美元。

一是高质量共建“一带一路”成效显著。成功召开第四次“一带一路”建设工作座谈会。共建“一带一路”高质量发展八项行动重点任务顺利推进,对共建“一带一路”国家进出口总额增长6.4%,占我国进出口总额的比重首次超过50%。与巴西、非盟等23个国家和国际组织签署共建“一带一路”合作规划。2024年中非合作论坛北京峰会成功举办。高质量举办首届中国-海合会国家产业与投资合作论坛、大湄公河次流域经济合作第八次领导人会议。统筹重大标志性工程和“小而美”民生项目建设取得重要进展。中吉乌铁路举行项目启动仪式,中老铁路、雅万高铁安全稳定运营,中巴经济走廊“升级版”建设稳步推进,中俄东线天然气管道全线提前建成、满输运行。中泰铁路、匈塞铁路建设取得新成果,中越跨境标准轨铁路取得积极进展,中欧跨里海直达快运开通。鲁班工坊、菌草技术、“丝路一家亲”等民生项目扎实推进。中欧班列稳定通畅运行,布局建设一批中欧班列集结中心,全年开行1.94万列,累计开行突破10万列,通达欧洲26个国家229个城市。“丝路海运”命名航线通达46个国家145个港口,空中丝绸之路通航56个国家107个城市。积极发展“丝路电商”,与塔吉克斯坦、巴林等33个国家建立双边电商合作机制。
二是外贸出口对经济增长贡献增大。出台关于促进外贸稳定增长、拓展跨境电商出口推进海外仓建设、推动服务贸易和数字贸易发展的政策,货物和服务净出口对经济增长的贡献率达30.3%。进博会、广交会、服贸会、投洽会、中俄博览会等重大展会成功举办。出台扎实推进高水平对外开放更大力度吸引和利用外资行动方案。发布外商投资准入特别管理措施(负面清单)(2024年版),制造业领域外资准入限制措施全面取消。推进服务业扩大开放综合试点示范,开展增值电信、生物技术、独资医院开放试点。发布实施全国版和自贸试验区版跨境服务贸易负面清单。推出第八批标志性重大外资项目。健全境外投资管理服务体系。
三是开放平台作用更好发挥。加强全国各类开放平台统筹规划布局。实施自由贸易试验区提升战略,22个自贸试验区进出口额达到8.45万亿元。加快推进跨境电商综合试验区建设,区内企业跨境电商贸易规模占全国比重超过95%。海关特殊监管区域全年实现进出口额8.37万亿元,增长4.6%。出台浙江省义乌市深化国际贸易综合改革总体方案、支持苏州工业园区深化开放创新综合试验的若干措施。设立吉林延吉-长白重点开发开放试验区,持续推动长吉图开发开放先导区建设,《黑瞎子岛(大乌苏里岛)联合保护开发规划》正式签署,深化面向东北亚开放合作。西部陆海新通道辐射范围拓展至125个国家和地区的542个港口。
四是多双边经贸合作持续深化。坚定维护多边贸易体制,积极推动世贸组织改革,推动达成投资便利化协定、电子商务协定。全面高质量实施《区域全面经济伙伴关系协定》。积极推动我国加入《数字经济伙伴关系协定》《全面与进步跨太平洋伙伴关系协定》进程。在二十国集团、金砖国家、亚太经合组织等多边区域机制下,推动各方围绕贸易投资自由化便利化、贸易数字化、供应链互联互通、可持续发展等达成多份成果文件。实施与尼加拉瓜、厄瓜多尔、塞尔维亚的自贸协定,与新加坡的自贸协定进一步升级议定书。签署与白俄罗斯的服务贸易和投资协定,与秘鲁的自贸协定升级议定书。中国-东盟自由贸易区3.0版谈判实质性完成。
(七)统筹推进新型城镇化和乡村全面振兴,城乡融合发展取得新进展。印发实施以人为本的新型城镇化战略五年行动计划、乡村全面振兴规划和加快建设农业强国规划,城乡发展协调性持续增强。
一是脱贫攻坚成果持续巩固拓展。持续健全完善防止返贫致贫动态监测和帮扶机制。用好东西部协作、定点帮扶机制,重点区域帮扶成效明显。推进帮扶产业高质量发展,832个脱贫县主导产业总产值超过1.7万亿元。开展支持易地搬迁安置区可持续发展专项行动,易地搬迁脱贫劳动力就业率超过95%。大力实施以工代赈,全年吸纳330多万名低收入群众务工就业。深入实施防止返贫就业攻坚行动,脱贫人口务工规模超过3300万人。开展消费帮扶“新春行动”“金秋行动”,推动建立产销对接关系和产业协作体系,全年消费帮扶总额超4500亿元。
二是现代乡村产业发展水平稳步提升。粮食总产量再创历史新高,首次跃上1.4万亿斤新台阶。“菜篮子”产品供给充裕。深入践行大食物观,粮经饲统筹、农林牧渔结合、植物动物微生物并举的多元化食物供给体系加快构建。加快实施农业重大科技创新项目,农机装备补短板行动取得新突破。支持农村产业融合发展,农产品加工业效益改善,乡村旅游和特色文化产业富民作用日益显著。新型农业经营主体提质增效,109.4万个经营性主体年服务面积超过21.4亿亩次。
三是乡村建设取得新成效。学习运用“千万工程”经验,加快推进宜居宜业和美乡村建设,落实农村人居环境整治提升五年行动方案、乡村建设行动实施方案、金融支持乡村全面振兴专项行动。全国农村自来水普及率达到94%,规模化供水工程覆盖农村人口比例达到65%。健全农村生活垃圾收运处置体系,支持各地因地制宜选择合适的改厕模式,分类梯次推进生活污水治理,全国生活垃圾得到收运处理的行政村比例稳定在90%以上,农村卫生厕所普及率达75%左右,农村生活污水治理(管控)率达45%以上。深入推进农村客货邮融合发展。农村养老服务体系逐步健全,县域基层医疗设备条件持续改善。农民精神文化生活不断丰富。
四是新型城镇化建设成效显现。2024年末常住人口城镇化率达67%,比上年末提高0.84个百分点。有序推进农业转移人口市民化,深化户籍制度改革,推进常住地提供基本公共服务,义务教育阶段进城务工人员随迁子女在公办学校就读或享受政府购买学位比例达97%。加快以县城为重要载体的城镇化建设,培育发展优势特色产业,提高县城综合承载能力。持续推进城市更新行动,着力补齐城市安全韧性短板,完成燃气管道老化更新改造6.6万公里,建设改造各类管网17.5万公里,城镇老旧小区改造新开工5.8万个。实施城中村改造项目1863个,建设筹集安置住房189.4万套,改造城市危旧房7.9万套。扎实推进成渝地区双城经济圈建设,10个川渝毗邻地区合作平台全面建设,经济区与行政区适度分离等重点改革取得积极进展,综合交通、科技创新、产业发展等领域一批重大项目落地实施。
(八)统筹实施区域协调发展战略,区域经济布局更趋优化。系统谋划出台实施一批重要区域规划和政策,加大区域战略落实力度,各地比较优势进一步发挥。
一是区域协调发展积厚成势。京津冀协同发展走深走实,在京相关高校、医院、中央企业总部及二三级子公司分批向雄安新区疏解,北京城市副中心行政办公、商务服务、文化旅游等功能不断完善,进一步支持天津滨海新区高质量发展若干政策措施出台实施,三省市互联互通交通网络更加完善、产业链上下游协作持续强化、公共服务共建共享水平进一步提升。长三角一体化高质量发展深入推进,生态绿色一体化发展示范区改革授权压茬推进,港口资源整合、轨道互联互通等取得新进展,上海“五个中心”建设进一步加快。粤港澳大湾区建设迈上新台阶,横琴粤澳深度合作区封关“一线”“二线”分线管理运行顺利,超1.6万名澳门居民在合作区居住生活,支持河套深港科技创新合作区深圳园区、香港园区联动发展,创新要素跨境流动更加便捷。长江经济带共抓大保护、不搞大开发成效显著,进一步抓实抓好长江大保护工作三年行动计划出台实施,长江十年禁渔取得明显成效,长江干流连续5年保持Ⅱ类水质,综合立体交通走廊加快构建,沿江高铁全线开工建设。黄河流域生态保护和高质量发展迈出坚实步伐,农业面源、城镇生活、工业和尾矿库污染治理深入推进,8万余个入河排污口开展溯源整治,一批生态保护修复重点项目加快建设,黄河干流连续3年保持Ⅱ类水质。海洋强国建设深入推进,海洋强省、现代海洋城市、全国海洋经济发展示范区创新发展,海洋生态环境质量持续改善,海洋生产总值超10万亿元。
海南自由贸易港封关准备工作有序开展,政策制度体系持续完善,配套措施落地实施,南繁种业、深海科技、商业航天等特色产业加快发展。国家级新区高质量建设行动计划深入实施,一批具有较强竞争力和影响力的产业集聚发展。边境地区支持政策不断完善,开放合作平台加快建设。革命老区加快振兴发展,重点城市对口合作建设产业项目1400余个,总投资超3000亿元。老工业城市加快转型,中德(沈阳)高端装备制造产业园和中韩(长春)国际合作示范区稳步建设。积极探索资源型地区转型发展新路径,加强采煤沉陷区综合治理。
进一步推动西部大开发形成新格局的若干政策措施出台,青藏高原生态屏障区等重要生态系统保护和修复重大工程深入实施,西部地区鼓励类产业目录修订发布。东北全面振兴支持农业发展、沿边开放、人才振兴等配套政策陆续出台,东北地区冰雪经济高质量发展方案印发实施。新时代推动中部地区加快崛起的若干政策措施出台实施,全国重要粮食生产基地、能源原材料基地、现代装备制造及高技术产业基地和综合交通运输枢纽建设进一步加快。东部地区加快推进现代化,经济总量占全国比重达52%,进出口总额占全国比重达80%。

二是区域间协同联动扎实推进。区域战略融通互动,京津冀、长三角、粤港澳大湾区引领带动作用进一步增强,长江经济带、黄河流域绿色联动不断深化,海南自由贸易港与粤港澳大湾区相向发展,东中西部和东北地区产业协作和布局持续优化。对口支援新疆、西藏和四省涉藏州县成效明显,东北地区与东部地区部分省市对口合作扎实推进。跨区域重大工程深入实施,南水北调东中线一期工程累计调水771.6亿立方米,水质稳定达标;西气东输三线中段、四线和川气东送二线顺利推进;西电东送北、中、南段加快建设,输电能力超过3亿千瓦,有力支撑东中部用电需求。区域务实合作步伐加快,苏皖鲁豫省际交界地区协同推进高质量发展行动方案出台实施,湘赣中南部地区与粤港澳大湾区合作发展,广西加快打造粤港澳大湾区重要战略腹地。区域间合作机制逐步完善,产业对接合作、生态共保联治、公共服务共享、干部人才交流务实开展,检验检测、知识产权、检察监督等领域深化跨区域协作。涉税事项加快跨区域通办,全国征纳互动运营中心办理超53万笔跨区域通办业务。
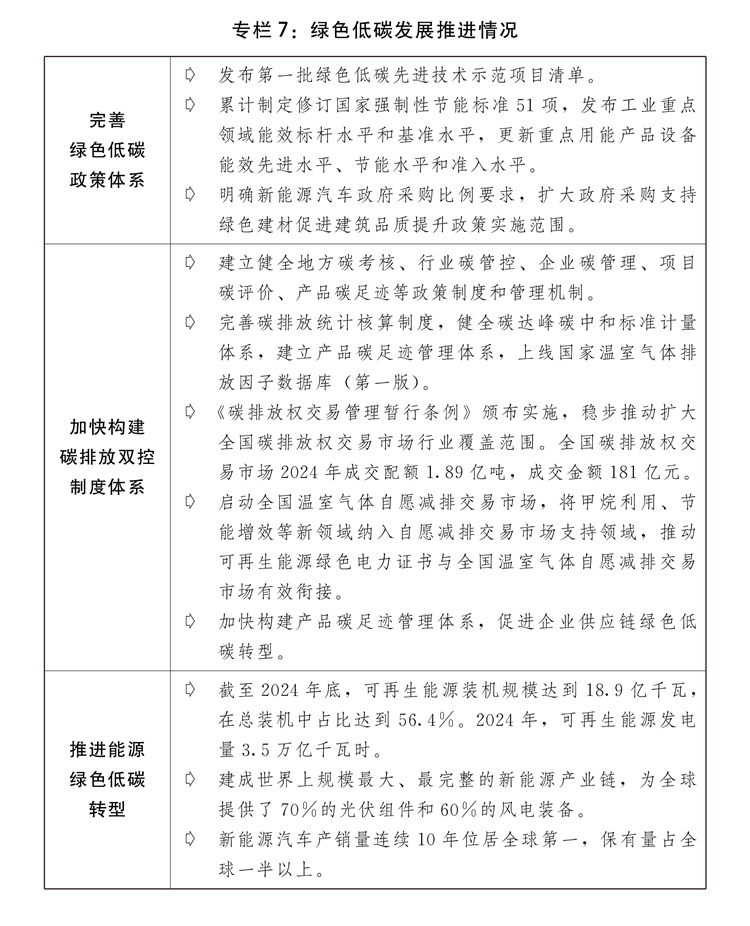
(九)坚定不移推进生态文明建设,全面绿色转型取得积极进展。出台加快经济社会发展全面绿色转型的意见,持续深入打好污染防治攻坚战,积极稳妥推进碳达峰碳中和,大力实施全面节约战略,美丽中国建设成效明显。
一是生态环境质量持续改善。深入打好蓝天、碧水、净土保卫战,全国地级及以上城市细颗粒物(PM2.5)平均浓度为29.3微克/立方米、下降2.7%,空气质量优良天数比率为87.2%;地表水质量达到或好于Ⅲ类水体比例为90.4%,城市生活污水集中收集率76.6%;化学需氧量排放量、氨氮排放量、挥发性有机物排放量、氮氧化物排放量持续下降。印发土壤污染源头防控行动计划。深入实施环境基础设施建设水平提升行动,强化塑料污染和过度包装全链条治理,深入推进快递包装绿色转型。

二是生态系统保护修复不断强化。不断健全山水林田湖草沙一体化保护和系统治理机制,加快实施重要生态系统保护和修复重大工程,持续深化水土流失综合防治和荒漠化治理,全面启动“三北”工程三大标志性战役。加快推进母亲河复苏行动,全面推进幸福河湖建设。丹江口库区及其上游流域等江河湖库生态保护治理、东北黑土区等水土流失治理、华北地区等地下水超采综合治理深入推进。积极开展大规模国土绿化行动,完成国土绿化任务11505万亩。实施中国生物多样性保护战略与行动计划,出台候鸟迁飞通道保护修复中国行动计划。基本建立全域覆盖的生态环境分区管控体系。印发关于建设美丽中国先行区的实施意见。出台《生态保护补偿条例》,重要流域横向补偿机制建设持续推进。出台加快建立生态产品价值实现机制实施方案,开展首批国家生态产品价值实现机制试点。探索生态工程建设管理多元投入机制。深入落实青藏高原生态保护法。
三是推进碳达峰碳中和取得积极进展。加快构建碳排放双控制度体系,完善碳排放统计核算、预算管理和标准计量体系,完善碳定价机制,推进国家碳达峰试点建设。稳步扩大全国碳排放权交易市场行业覆盖范围,启动全国温室气体自愿减排交易市场。发展绿色低碳产业,制定2024年版绿色低碳转型产业指导目录和绿色技术推广目录。在钢铁、炼油、合成氨、水泥、电解铝、数据中心、煤电等重点行业实施节能降碳专项行动,粗钢、电解铝、水泥熟料、平板玻璃等单位产品综合能耗均处于世界领先水平。新型能源体系建设取得新进展,全年新增风电、太阳能发电装机3.6亿千瓦,占新增总装机比重超过82%,总装机规模突破14亿千瓦,提前6年完成对外承诺目标。新核准江苏徐圩一期、浙江三澳二期、山东招远一期、广东陆丰一期、广西白龙一期等五个核电项目。扣除原料用能和非化石能源消费量后的单位国内生产总值能耗降低3.8%,单位国内生产总值二氧化碳排放量降低3.4%,非化石能源占能源消费总量比重19.8%。
四是实施全面节约战略成效明显。严格固定资产投资项目节能审查,深入开展重点用能单位能效诊断,坚决遏制高耗能高排放项目盲目上马。出台粮食节约和反食品浪费行动方案。推动土地资源节约集约利用和矿产资源综合利用。出台《节约用水条例》,强化用水总量和强度双控,推进重点城市再生水利用三年行动,万元国内生产总值用水量下降4.4%。大力发展循环经济,出台加快构建废弃物循环利用体系的意见,分品类推进废钢铁、废有色金属、退役动力电池、建筑垃圾等废弃物循环利用。

(十)持续提升安全保障能力,重点领域风险有序化解。牢固树立和践行总体国家安全观,更好统筹发展和安全,有效防范化解国家经济安全风险。
一是粮食安全保障有力。扎实推进藏粮于地、藏粮于技。严格落实耕地保护和粮食安全党政同责。深化粮食购销和储备管理体制机制改革。启动实施新一轮千亿斤粮食产能提升行动。支持建设高标准农田1.05亿亩,亩均中央补助标准大幅提高至2000元以上。印发实施全国农田灌溉发展规划。持续推进现代种业提升工程。深入开展粮油等主要作物大面积单产提升行动。继续提高稻谷、小麦最低收购价,扩大完全成本保险和种植收入保险政策实施范围,完善化肥等农资保供稳价应对机制。统筹做好粮食市场化收购及政策性收储、棉糖化肥市场调控。
二是能源资源安全基础持续巩固。配合出台能源法、修订矿产资源法,公布《稀土管理条例》。稳步推进能源产供储销体系建设,一次能源生产总量49.8亿吨标准煤,其中,原油产量2.13亿吨,天然气产量2464.5亿立方米;全年发电量10.1万亿千瓦时。煤炭先进产能有序释放,全国统调电厂存煤保持在2亿吨以上。保障各类发电机组多发满发,加强电力需求侧管理。扎实做好重点时段能源保供工作。持续加大国内油气勘探开发力度,加快建设管网和储气基础设施,“全国一张网”更加完善。深入推进新一轮找矿突破战略行动。加快构建大国储备体系。务实推进能源国际合作。
三是产业链供应链韧性稳步提升。加力推进重点领域关键核心技术攻关,全面实施制造业重点产业链高质量发展行动,加强产业链供应链风险监测预警和及时处置。持续推动产业链供应链国际合作。
四是数据安全保障能力不断强化。网络安全态势感知、互联网协议第6版(IPv6)监测预警和应急处置能力不断加强,数据安全管理认证和个人信息保护认证工作有序推进,数据分类分级标准规范实施。出台《网络数据安全管理条例》。建立健全数据流通安全治理机制,全国一体化算力网络枢纽节点安全保障不断强化。促进和规范数据跨境流动。
五是经济金融重点领域风险化解有序有效。发挥城市房地产融资协调机制作用,打好商品住房项目保交房攻坚战。积极稳定资本市场,新设并稳步推进使用证券、基金、保险公司互换便利以及股票回购增持专项再贷款两项工具,四季度沪深两市股票成交量、成交金额环比分别增长1.1倍、1.6倍。积极化解地方政府债务风险,一次性增加6万亿元地方政府专项债务限额置换存量隐性债务,其中2024年安排2万亿元。加大金融支持融资平台债务风险化解力度,平稳有序压降融资平台数量和债务规模。健全金融稳定保障体系,地方中小金融机构改革化险稳妥推进。开展打击非法集资专项行动,清理“伪金交所”活动。
六是安全生产和防灾减灾救灾有力有序。开展安全生产治本攻坚三年行动,强化安全生产全过程监管,全国生产安全事故起数下降11.2%。扎实做好防灾减灾救灾工作,抓好以京津冀为重点的华北地区、积石山灾后恢复重建,甘肃、青海两省因灾倒损民房维修加固和重建全部完成。支持海河流域重大水利、重要城市防洪排涝、重点区域气象应急、重点水域交通安全保障等工程建设。
七是国防动员和国防建设有力推进。健全国防建设军事需求提报机制,深入推进新兴领域战略能力有关战略和规划落地实施,加强重大项目共建和资源要素共享。推动深化人民防空管理体制改革,以空间规划牵引人防工程布局优化,提升防空防灾融合能力,强化疏散体系建设和防护设备规范管理。持续做好国防培训教育、宣传普及和阵地建设工作。
(十一)落实落细惠民举措,民生保障扎实有力。坚持以人民为中心的发展思想,加力推进稳就业促增收,社会保障和基本公共服务水平进一步提升。
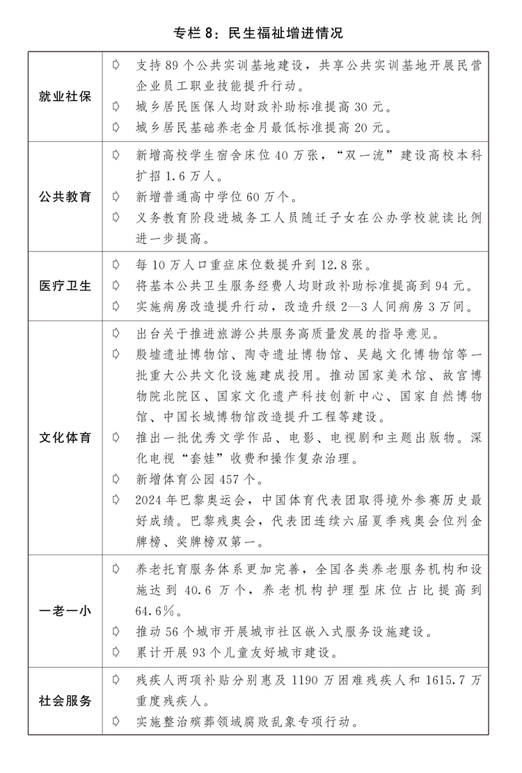
一是稳就业促增收取得积极成效。出台实施就业优先战略促进高质量充分就业的意见。延续实施失业保险援企稳岗政策,优化整合吸纳就业补贴和扩岗补助。强化高校毕业生、脱贫人口、农民工以及就业困难人员等就业帮扶。实施高校毕业生等青年就业服务攻坚行动、先进制造业促就业行动和百万就业见习岗位募集计划,构建高校毕业生高质量就业服务体系。加大力度支持公共实训基地建设,持续做好重点人群技能培训。做好退役军人就业服务保障,提高优抚补助标准。城镇新增就业1256万人,城镇调查失业率平均为5.1%。全国居民人均可支配收入实际增长5.1%。城乡居民人均可支配收入比为2.34,城乡居民收入相对差距继续缩小。指导地方上调最低工资标准。向困难群众发放一次性生活补助,惠及1100多万人。

二是社会保障水平稳步提高。年末参加基本养老保险人数10.7亿人,其中,参加城镇职工基本养老保险人数5.3亿人。按照3%的总体水平调整退休人员基本养老金,提高城乡居民基础养老金最低标准。企业职工基本养老保险全国统筹制度持续推进。工伤、失业保险省级统筹进一步巩固完善。新就业形态人员职业伤害保障试点工作进展顺利。规范完善医保体系,建立基本医保参保长效机制,制度化常态化开展药品耗材集采。将城乡居民基本医疗保险财政补助标准提高至每人每年670元,有序开展儿童参加基本医疗保险专项行动,不断提高高校学生医疗保障质量。落实和完善异地就医结算,全年跨省异地就医直接结算惠及2.38亿人次。健全低保标准确定和调整机制。加强低收入人口动态监测,持续做好分层分类社会救助工作。建设筹集配售型保障性住房、保障性租赁住房、公租房共计180万套(间)。
三是公共服务体系更加完善。深入实施基础教育扩优提质行动计划,实施高等教育提质扩容工程,支持高校改善学生宿舍等基本办学条件,加快推进一批“双一流”高校新校区建设。提高义务教育阶段家庭经济困难学生生活补助标准。国家奖助学金提标扩面、助学贷款提额降息,惠及学生3400多万人次。九年义务教育巩固率95.9%,高中阶段教育毛入学率92%,普通高等教育本科招生数500.9万人,研究生招生数135.7万人。统筹推进国家医学中心、国家区域医疗中心建设,全面推进紧密型县域医共体建设,促进优质医疗资源扩容下沉和区域均衡布局。推进医疗机构检查检验结果跨区域、跨医疗机构共享互认。促进中医药传承创新,推动医疗机构制剂跨省调剂使用。每千人口拥有医疗卫生机构床位数7.38张,每千人口拥有执业(助理)医师数3.59人。以“一老一小”为重点,实施城市社区嵌入式服务设施建设工程。持续开展居家和社区养老服务提升行动,丰富养老产品和服务供给。加快完善生育支持政策体系,支持社会力量发展普惠托育服务,完善普惠托育服务价格形成机制,高质量推进儿童友好城市建设。每千人口拥有3岁以下婴幼儿托位数3.7个。持续提升民族地区公共服务能力,加快构建互嵌式社会结构和社区环境。实施家政服务质量提升十大行动,深化家政服务业产教融合。加强残疾人、困境儿童等特殊困难群体关爱服务保障,开展全国流动儿童和留守儿童监测摸排,首次建立流动儿童在居住地享有关爱服务基础清单。强化残疾人权益保障,为残疾人服务设施数达4614个。推动省级盲人按摩医院建设。加强公益性殡葬设施建设。
四是文化事业和文化产业繁荣发展。深入实施中华优秀传统文化传承发展工程,持续推进长城、大运河、长征、黄河、长江国家文化公园建设,开展第四次全国文物普查,北京中轴线成功列入世界遗产名录,“春节”列入人类非物质文化遗产代表作名录,推动完善文化遗产保护领域法规制度体系。召开全国旅游发展大会,推出新一批国家5A级旅游景区、国家级旅游度假区。湖南十八洞村等7个乡村入选联合国旅游组织“最佳旅游乡村”。铸牢中华民族共同体意识,各民族交往交流交融更加广泛深入。持续构建更高水平全民健身公共服务体系,完善大运河国家步道体系,加快体育公园建设,加强社会足球场地和青少年足球训练中心建设。

2024年经济和社会发展计划执行情况总体较好。经济增长、社会民生等预期目标较好实现;创新驱动发展深入推进,全社会研发经费投入持续较快增长,基础研究经费投入占研发经费投入比重、数字经济核心产业增加值占比持续提高;绿色低碳转型步伐加快,生态环境质量持续改善,单位国内生产总值能耗下降超额完成年度目标任务,主要污染物排放量继续下降,非化石能源消费占比稳步提升;民生保障扎实有力,城镇就业整体稳定,居民收入增长快于经济增长;安全保障能力进一步提升,粮食和原油、天然气产量持续增长。但全员劳动生产率增速略低于国内生产总值增速,主要原因是:年均就业人员较上年增加;社会消费品零售总额增长较慢,主要原因是:外部环境变化带来的不利影响加深,导致国内就业增收压力加大,叠加价格因素,对社会消费品零售总额增长形成制约;居民消费价格指数水平较低,主要原因是:受国际大宗商品价格下降传导、国内需求不足、部分行业低价竞争等影响,居住、汽车等商品和服务价格走势不及预期;外商直接投资规模有所下降,主要原因是:外部环境复杂性、严峻性、不确定性明显上升,各国引资竞争加剧;单位国内生产总值二氧化碳排放降低不及预期,主要原因是:受疫后经济复苏和极端天气频发影响,工业和民用领域能源消费增长较快。
过去一年,面对变乱交织的国际环境和艰巨繁重的国内改革发展稳定任务,我国经济社会发展取得上述成绩来之不易、值得倍加珍惜。这些成绩的取得,根本在于习近平总书记领航掌舵,在于习近平新时代中国特色社会主义思想科学指引,是以习近平同志为核心的党中央坚强领导的结果,是全党全军全国各族人民团结奋斗的结果。在此过程中,全国人大实行正确监督、有效监督、依法监督,全国人大代表依法参加行使国家权力,对经济社会发展工作提出很多很好的意见建议;全国政协加强政治协商、民主监督、参政议政,全国政协委员积极建言献策,在推动落实党中央重大决策部署上发挥了重要作用。
当前,外部环境变化带来的不利影响加深,我国经济运行仍面临不少困难和挑战。从国际看,世界百年变局加速演进,外部环境更趋复杂严峻,可能对我国贸易、科技等领域造成更大冲击。世界经济增长动能不足、分化加剧,地缘政治紧张因素依然较多,全球治理面临严峻挑战,单边主义和贸易保护主义升级,多边贸易体制正常运转受到严重影响,民粹主义和内顾倾向增强,关税壁垒增多,影响全球市场预期和投资信心,冲击全球产业链供应链稳定,对国际经济循环造成阻碍,外部输入性风险增多。从国内看,经济回升向好基础还不稳固,有效需求仍然不足,特别是消费增长内生动力偏弱;一些行业出现“内卷式”竞争,部分企业利润收缩、生产经营困难增多,账款拖欠问题仍较突出;民生保障存在短板,群众就业增收面临压力,基本公共服务均等化水平仍需提升;一些地方基层财政困难,重点领域风险隐患仍然较多;社会矛盾化解和风险防范工作还需加强;安全生产形势严峻复杂,自然灾害点多面广,生态环境质量稳定改善压力依然较大。同时,工作效能和依法行政能力有待提升,形式主义、官僚主义现象仍较突出,一些工作协调配合不够,有的政策落地偏慢、效果不及预期,有的干部缺乏担当实干精神,一些领域腐败案件频发,这都需要我们高度重视,在工作中认真加以改进。
我们既要正视困难问题,更要坚定发展信心。从发展机遇看,经济全球化仍是历史发展的大势所趋,新一轮科技革命和产业变革深入发展,共建“一带一路”进入高质量发展新阶段,我国国际贸易投资合作空间不断拓展。从有利条件看,我国经济基础稳、优势多、韧性强、潜能大,长期向好的支撑条件和基本趋势没有变。我国具有社会主义市场经济的体制优势、超大规模市场的需求优势、产业体系配套完整的供给优势、大量勤劳智慧高素质劳动者和企业家的人才优势,有需求升级、结构优化、动能转换的广阔增长空间,进一步全面深化改革300多项重大改革举措加快落地将激发经济发展内生动能,因地制宜发展新质生产力将培育更多新的增长点。
最为重要的是,我们有以习近平同志为核心的党中央的坚强领导,有习近平新时代中国特色社会主义思想的科学指引,有集中力量办大事的中国特色社会主义制度优势。只要我们坚决贯彻落实党中央、国务院决策部署,努力把各方面积极因素转化为发展实绩,就能够战胜前进道路上的一切艰难险阻,推动中国经济回升向好、行稳致远。
二、2025年经济社会发展总体要求、主要目标和政策取向
2025年是“十四五”规划收官之年,做好经济社会发展工作意义重大。
(一)总体要求。
要在以习近平同志为核心的党中央坚强领导下,以习近平新时代中国特色社会主义思想为指导,全面贯彻落实党的二十大和二十届二中、三中全会精神,按照中央经济工作会议部署,坚持稳中求进工作总基调,完整准确全面贯彻新发展理念,加快构建新发展格局,扎实推动高质量发展,进一步全面深化改革,扩大高水平对外开放,建设现代化产业体系,更好统筹发展和安全,实施更加积极有为的宏观政策,扩大国内需求,推动科技创新和产业创新融合发展,稳住楼市股市,防范化解重点领域风险和外部冲击,稳定预期、激发活力,推动经济持续回升向好,不断提高人民生活水平,保持社会和谐稳定,高质量完成“十四五”规划目标任务,为实现“十五五”良好开局打牢基础。
做好经济社会发展工作,必须坚持党中央集中统一领导。在实际工作中,要统筹好有效市场和有为政府的关系,形成既“放得活”又“管得住”的经济秩序;统筹好总供给和总需求的关系,畅通国民经济循环;统筹好培育新动能和更新旧动能的关系,因地制宜发展新质生产力;统筹好做优增量和盘活存量的关系,全面提高资源配置效率;统筹好提升质量和做大总量的关系,夯实中国式现代化的物质基础。
(二)主要预期目标。
深刻把握发展机遇和风险挑战,兼顾需要与可能,并做好与中长期规划充分衔接,提出2025年经济社会发展主要预期目标。
——国内生产总值增长5%左右。主要考虑:从客观需要看,无论是应对经济运行面临的突出挑战,稳就业、防风险、惠民生,还是应对外部环境复杂变化,持续提升国际竞争力,都需要一定的经济增长作为支撑,设定这一增长目标,有利于明确导向、凝聚共识,调动各方积极性。从现实可能看,我国具备保持经济平稳健康发展的支撑条件,宏观政策还有加力空间,通过进一步全面深化改革开放创新,加大宏观政策实施力度,可以有效激发新的发展动能,有能力、有条件实现这一预期目标。从目标衔接看,这一目标兼顾当前和长远,与中长期发展目标、近几年经济增速均充分衔接。同时,在外部形势更趋复杂、经济运行困难挑战增多的情况下,实现这一目标并非易事,需要我们锐意进取、攻坚克难,付出艰苦努力。
——全国城镇调查失业率5.5%左右,城镇新增就业1200万人以上。关于全国城镇调查失业率,主要考虑:2025年重点人群就业压力仍然较大,将城镇调查失业率目标定为5.5%左右,与2024年保持一致,体现了加大稳就业力度的导向。关于城镇新增就业,主要考虑:2025年需在城镇就业的新成长劳动力规模进一步增加,就业总量与结构性矛盾依然突出,1200万人以上的预期目标与2024年目标保持一致,能够更好体现稳就业惠民生的力度和决心;同时,随着经济持续回升向好,就业政策持续发力,实现这一目标是有支撑的。
——居民消费价格(CPI)涨幅2%左右。主要考虑:这一目标有利于稳定市场预期,通过各类政策和改革共同作用,改善供求关系,使价格总水平处在合理区间。
——居民收入增长和经济增长同步。主要考虑:收入增长是广大人民群众的期盼,也是宏观经济运行和微观主体感受的结合点。居民收入增长和经济增长同步,与2024年预期目标保持一致,体现了保持居民收入稳定增长的信心和决心;同时,随着经济持续回升向好,扩大中等收入群体、增加低收入群体收入等政策进一步加力,实现这一目标也有支撑。
——国际收支保持基本平衡,外贸进出口稳量提质。主要考虑:国际环境变乱交织,世界经济延续低位增长态势,保护主义进一步升级,稳外贸稳外资面临更大挑战。同时,我国加快建设更高水平开放型经济新体制,稳步扩大制度型开放,超大规模市场优势和完整产业体系优势持续显现,与共建“一带一路”国家等多双边经贸合作关系持续强化,数字贸易、跨境电商等发展加快,都有利于稳定外贸外资。
——单位国内生产总值能耗降低3%左右。主要考虑:一方面,预计2025年工业用能、服务业用能、居民生活用能仍将刚性增加,要保障好用能需求。另一方面,新能源消费快速增长、主要工业产品生产能耗水平持续降低,单位国内生产总值能耗继续下降也有支撑。综合考虑完成“十四五”规划目标、经济发展用能需要、节能降碳工作实际等,2025年扣除原料用能和非化石能源消费量后,单位国内生产总值能耗目标为下降3%左右,为能耗双控向碳排放双控全面转型创造条件、打好基础。
——粮食产量1.4万亿斤左右。主要考虑:为全方位夯实粮食安全根基,需要持续增强粮食综合生产能力。我国粮食产量连续10年稳定在1.3万亿斤以上,其中2024年首次突破1.4万亿斤,2025年设定1.4万亿斤左右的目标,与乡村全面振兴规划、加快建设农业强国规划提出的中长期目标相衔接,有助于稳定农业生产和社会预期,也符合自然规律和农业发展规律。随着藏粮于地、藏粮于技战略深入实施,粮食安全保障能力持续提升,实现这一目标有基础、有支撑。
(三)主要宏观政策取向。
要坚持稳中求进、以进促稳,守正创新、先立后破,系统集成、协同配合,充实完善政策工具箱,根据形势变化动态调整政策,加大宏观政策逆周期调节,提高宏观调控的前瞻性、针对性、有效性。
实施更加积极的财政政策。提高财政赤字率,加大财政支出强度,优化支出结构,加强重点领域保障,提升财政资金使用效能,确保财政政策持续用力、更加给力。2025年财政赤字率拟按4%左右安排,比2024年高1个百分点,赤字规模5.66万亿元,比2024年增加1.6万亿元。增加发行超长期特别国债,2025年拟发行超长期特别国债1.3万亿元,持续支持“两重”项目和“两新”政策实施。拟发行特别国债5000亿元,支持国有大型商业银行补充核心一级资本。增加地方政府专项债券发行使用,2025年拟安排新增地方政府专项债券4.4万亿元。更加注重惠民生、促消费、增后劲,中央财政加大对地方一般性转移支付力度,向困难地区和欠发达地区倾斜,兜牢基层“三保”底线。党政机关要坚持过紧日子。
实施适度宽松的货币政策。发挥好货币政策工具总量和结构双重功能,适时降准降息,保持流动性充裕,使社会融资规模、货币供应量增长同经济增长、价格总水平预期目标相匹配。优化和创新结构性货币政策工具,更大力度促进楼市股市健康发展,加大对科技创新、绿色发展、提振消费以及民营、小微企业等的支持。进一步疏通货币政策传导机制,完善利率形成和传导机制,落实无还本续贷政策,推动社会综合融资成本下降。加大对实体经济支持力度,支持金融机构深入挖掘有效信贷需求,加快推动储备项目转化,保持货币信贷合理增长。强化预期引导,保持汇率弹性,保持人民币汇率在合理均衡水平上的基本稳定。探索拓展中央银行宏观审慎与金融稳定功能,创新金融工具,维护金融市场稳定。
强化宏观政策民生导向。坚持以人民为中心,经济政策的着力点更多转向惠民生、促消费,以消费提振畅通经济循环,以消费升级引领产业升级,在保障和改善民生中打造新的经济增长点。推动更多资金资源“投资于人”、服务于民生,支持扩大就业、促进居民增收减负、加强消费激励,形成经济发展和民生改善的良性循环。
打好政策“组合拳”。加强财政、货币、就业、产业、投资、消费、价格、区域、贸易、环保、监管等政策协同以及与改革开放举措的协调配合,完善部门间有效沟通、协商反馈机制,增强政策合力。加强财政货币政策工具协同配合,让有限的财政资金引导撬动更多金融资源,更好支持重点领域和关键环节。进一步健全和用好宏观政策取向一致性评估工作机制,把经济政策和非经济性政策统一纳入宏观政策取向一致性评估,统筹政策制定和执行全过程,提升政策目标、工具、时机、力度、节奏的匹配度,促进政策从“最初一公里”到“最后一公里”衔接协同,提高政策整体效能。出台实施政策能早则早、宁早勿晚,保证足够力度。强化社会预期管理,加强经济宣传和舆论引导,讲好中国经济故事,密切关注经济运行动态,深入了解微观主体感受,积极回应社会关切,营造稳定透明可预期的政策环境。
三、2025年国民经济和社会发展计划的主要任务
2025年,要认真贯彻落实中央经济工作会议精神和全国“两会”部署,重点做好十方面工作。
(一)大力提振消费、提升投资效益,全方位扩大国内需求。加快培育完整内需体系,使内需成为拉动经济增长的主动力和稳定锚。
一是实施提振消费专项行动。制定提升消费能力、增加优质供给、改善消费环境政策举措,稳定大宗消费、扩大服务消费、拓展新型消费、合理增加公共消费,推动消费提质升级。多渠道促进居民增收,推动中低收入群体增收减负,完善劳动者工资正常增长机制。因城施策调减房地产消费限制性措施,推动建设安全、舒适、绿色、智慧的“好房子”,更好满足人民群众刚性和改善性住房需求、高品质居住需要。进一步优化汽车限购管理政策,加快构建充电基础设施体系,开展汽车流通消费改革试点。加快拓展文化、旅游、体育、健康、养老、托幼、家政、数字等服务消费,实施服务消费提质惠民活动、“百城百区”文化和旅游消费行动计划。加快培育带动性广、显示度高的消费新场景,支持影视游戏创作与中华优秀传统文化、特色旅游资源相结合等融合式沉浸式消费新场景发展。积极发展首发经济、冰雪经济、银发经济。完善游艇、房车露营等新型消费领域管理机制和行业标准,促进“人工智能+消费”,优化消费新业态新领域市场准入环境,加快推动各类新技术应用推广并向消费级产品转化。清理对消费的不合理限制。深入实施优化消费环境三年行动,加强消费信用体系和质量标准体系建设,规范网络销售、直播带货领域不合理经营行为,强化消费者权益保护。落实和优化带薪年休假制度。完善外国人入境居留政策和免税店政策,推动扩大入境消费。深化国际消费中心城市建设。
二是扩大有效益的投资。统筹传统和新型基础设施建设、传统和新兴产业发展、“投资于物”和“投资于人”,着力提高投资的经济、社会、生态等综合效益。2025年安排中央预算内投资7350亿元,比2024年多350亿元。扎实推进重大工程项目建设,推动“十四五”规划102项重大工程圆满收官,及早谋划“十五五”重大项目。常态化做好项目谋划储备,加强用地、用海、用能、环评等要素和融资保障,高质量推进项目前期工作和建设实施,尽快形成实物工作量。加快地方政府专项债券发行使用,优化完善专项债券管理机制,额度分配向项目准备充分、投资效率较高、资金使用效益好的地区倾斜,扩大用作项目资本金的领域、比例,实施好投向领域“负面清单”管理、下放项目审核权限等措施,在部分省市开展“自审自发”试点。建立政府投资支持基础性、公益性、长远性重大项目建设长效机制。深化投资审批制度改革,完善项目全周期监督管理机制。更大力度促进民间投资,从放宽准入、权益保护、要素协同、融资支持等方面进一步健全民营企业参与国家重大项目建设的长效机制,常态化向民间资本推介项目,在铁路、核电、水利、生态环保、仓储物流、新型基础设施、公共服务等领域推出一批吸引民间资本参与的重大项目,规范实施政府和社会资本合作(PPP)新机制,推动基础设施领域不动产投资信托基金(REITs)扩围扩容。

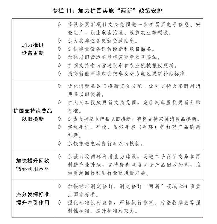
三是加力推进“两重”建设。进一步完善自上而下的工作机制,加强“两重”建设项目储备,更好统筹“硬投资”与“软建设”。安排超长期特别国债8000亿元支持“两重”建设,进一步优化具体投向并提高项目支持比例,重点支持基础研究能力提升、未来产业发展、东北等重点地区高标准农田建设、大中型灌区新建改造及大中型引调水和大中型水库建设、长江经济带生态环境保护和绿色发展、农业转移人口市民化公共服务体系建设、高等教育提质升级、城市地下管网管廊建设改造等方面任务,强化超长期贷款等配套融资,高质量推进“硬投资”项目谋划实施。加大力度推动“软建设”政策落地见效。

四是加力扩围实施“两新”政策。安排超长期特别国债5000亿元支持大规模设备更新和消费品以旧换新,统筹投资、财政、金融等综合性政策,深入推进设备更新、消费品以旧换新、回收循环利用、标准提升四大行动。进一步加大重点领域设备更新项目支持力度,加力实施设备更新贷款贴息,加快存量设备评估诊断和项目储备。进一步支持消费品以旧换新,扩大汽车报废更新支持范围,完善汽车置换更新补贴标准,实施手机、平板等数码产品购新补贴,积极支持家装消费品换新,简化补贴申领和支付流程,完善资金监管机制,严厉打击价格欺诈和违规骗补套补行为。

(二)因地制宜发展新质生产力,加快建设现代化产业体系。加快推进新型工业化,出台关于发展新质生产力的意见和提升产业科技创新能力的意见,加快培育壮大新发展动能。
一是推动传统产业改造提升。出台化解重点产业结构性矛盾的政策措施,通过强化产业调控、提质升级破“内卷”。坚持“减油、增化、提质”,推动石化产业向精细化工延伸。持续实施粗钢产量调控,推动钢铁产业减量重组。推动新能源汽车、锂电池、光伏产业有序发展和技术创新,健全新能源汽车动力电池回收利用体系,巩固提升竞争优势。实施造船基地能力提升工程,提高研发设计能力和智能化绿色化水平。拓展先进纺织材料应用场景,加快推动高性能纤维及其复合材料在航空航天、轨道交通等领域技术突破与应用验证。推动工业互联网规模化应用,支持人工智能赋能新型工业化,实施制造业数字化转型行动和绿色低碳发展行动。开展标准提升引领传统产业优化升级行动。编制世界级先进制造业集群培育实施方案。增加制造业中长期贷款投放。加大服务业投资力度。聚焦工业设计、检验检测、认证认可、共性技术服务、中试验证等重点环节,推进生产性服务业高质量发展。
二是持续培育壮大新兴产业。深入实施国家战略性新兴产业集群发展工程,开展培育新兴产业打造新动能行动。促进虚拟现实、视听电子、智慧家庭、先进计算、光电融合、新型储能、开源指令集架构等新兴领域抢先突破,支撑电子信息制造业加快迈向全球价值链中高端。推进新能源和智能网联汽车产业整车、零部件、后市场一体化发展,拓展智能网联汽车城市级规模化应用场景。出台促进低空经济高质量发展的政策,建立健全以安全监管为基础的规则规制体系,适度超前研究布局低空智能网联等基础设施,推动低空装备研制应用,持续增强低空飞行安全监管处置能力,因地制宜拓展低空应用场景。进一步扩大北斗应用规模和国际合作,加快时空信息产业布局。建立健全商业航天基础性制度,支持持续提升商业航天发射能力,加快推动海南商业航天发射场二期项目建设。进一步提升C919大型客机批量化生产能力,加快拓展C909海外市场。推动深海科技等产业安全健康发展。加快生物医药和医疗器械产业提质升级。深化先进制造业和现代服务业融合发展试点。
三是加快布局建设未来产业。出台关于加快培育发展未来产业的意见,支持创新资源集聚、产业基础雄厚的地方打造未来产业先导区。培育生物制造、量子科技、具身智能、未来能源、第六代移动通信(6G)等未来产业。持续强化算力、数据等人工智能基础要素高效能供给,构建开源模型体系。深入实施“人工智能+”行动,因地制宜、分类施策建设国家人工智能行业应用中试基地。大力发展智能网联新能源汽车、人工智能手机和电脑、智能机器人等新一代智能终端。完善适应人工智能健康发展的政策体系,将安全和伦理融入人工智能技术研发和应用。
四是促进实体经济与数字经济深度融合。出台建立健全数据产权制度、培育全国一体化数据市场、促进数据交易机构高质量发展的政策文件,推动数据流通安全治理制度细化落地。深入推进数字中国试点。因地制宜布局建设世界级、区域支柱型、区域特色型数字产业集群。培育壮大数据产业,打造数据产业集聚区。深化实施数字化转型工程和智能制造工程,建设5G工厂,梯度培育一批智能工厂。深化国家数字经济创新发展试验区建设。推动国家数据基础设施建设。深入开展数据要素综合试验区建设,编制首批“数据要素×”场景指引。开展公共数据资源登记和授权运营,推动数据资源场景化、多元化融合应用。持续推进数据标注基地建设,打造一批重点行业高质量数据集。强化数据标准规范体系建设。促进平台经济健康发展,健全常态化监管制度。
五是加快完善现代化基础设施体系。高质量推进川藏铁路等重大项目建设,加快构建国家水网工程体系,高水平共建西部陆海新通道。深入实施降低全社会物流成本专项行动。持续推进国家物流枢纽、国家骨干冷链物流基地、国家综合货运枢纽体系、大宗商品资源配置枢纽等布局建设。加快完善应急物流体系。深入推进公路水路交通基础设施数字化转型升级。推动各种运输方式规则标准统一协同,加快多式联运“一单制、一箱制”应用。
(三)深入实施科教兴国战略,提升国家创新体系整体效能。一体推进教育发展、科技创新、人才培养,大力实施创新驱动发展战略,构建支持全面创新体制机制,充分激发创新创造动力活力。
一是加快建设高质量教育体系。制定实施教育强国建设三年行动计划。促进学前教育普及普惠,逐步推行免费学前教育。加强义务教育学校标准化建设,推动义务教育优质均衡发展。扩大高中阶段教育学位供给,提升县域高中质量。推进职普融通、产教融合、科教融汇。健全终身职业技能培训制度。支持高等教育提质升级,扎实推进优质本科扩容,适度扩大“双一流”建设范围,完善学科设置调整机制和人才培养模式,加强基础学科、新兴学科、交叉学科建设和拔尖人才培养。优化区域教育资源配置,建立同人口变化相协调的基本公共教育服务供给机制。办好特殊教育、继续教育、专门教育,引导规范民办教育发展。积极开展学校体育活动,普及心理健康教育,关爱师生身心健康。弘扬教育家精神,建设高素质专业化教师队伍,加强师德师风建设和教师待遇保障。
二是推进高水平科技自立自强。一体化推进自主创新能力建设、关键核心技术攻关、重大工程示范应用。加强国家战略科技力量建设,加强科技基础条件保障,系统推进重大科技基础设施建设。优化科技支出结构,推动提高科技支出用于基础研究比重,为基础学科发展、前沿领域原始创新等提供长期稳定支持。推进大飞机、航空发动机及燃气轮机等国家科技重大专项实施,在智能制造等领域加快部署实施一批新的重大项目。引导企业加大研发投入,支持有能力的民营企业牵头承担国家重大技术攻关任务,向民营企业进一步开放国家重大科研基础设施。开展新技术新产品新场景大规模应用示范行动。完善科技成果转化支持政策和市场服务,出台指导科技服务业高质量发展的政策文件,推进职务科技成果赋权和资产单列管理改革,加快概念验证和中试验证平台建设。健全多层次金融服务体系,壮大耐心资本,强化政策性金融对创业投资支持,梯度培育创新型企业。深入实施促进大中小企业融通创新“携手行动”,推动大中小企业在技术创新、产品配套、市场开拓等方面深入合作。弘扬科学家精神,推动形成鼓励探索、宽容失败的创新环境。加强科学普及工作,提高全民科学素质。扩大国际科技交流合作。
三是全面提高人才队伍质量。加快建设国家战略人才力量,加强拔尖创新人才、重点领域急需紧缺人才和高技能人才培养。完善青年创新人才发现、选拔、培养机制,大力支持、大胆使用青年科技人才。弘扬工匠精神,建设一流产业技术工人队伍。深化人才管理和使用制度改革,赋予用人单位更大自主权,推动产学研人才联合培养和交流,促进人才区域合理布局,鼓励优秀人才在中西部地区建功立业。建立以创新能力、质量、实效、贡献为导向的人才评价体系,健全保障科研人员专心科研制度。完善海外引进人才支持保障机制,优化外籍人才服务。
(四)充分发挥经济体制改革牵引作用,构建高水平社会主义市场经济体制。以建设全国统一大市场为重点,全力破除体制机制障碍,激发全社会内生动力和创新活力。
一是纵深推进全国统一大市场建设。组织实施全国统一大市场建设指引。强化统一的市场基础制度规则,出台实施市场准入负面清单(2025年版),进一步压减清单事项,开展市场准入壁垒清理整治行动。出台公平竞争审查条例实施办法,强化反垄断反不正当竞争监管执法。出台健全社会信用体系的意见,制定统一的信用修复制度。完善经营主体登记事项管理制度,提升企业迁移即办服务效率。加快推进按经营主体活动发生地统计改革。推动商品异地退换货、公积金异地取用、社保卡异地激活使用、医保账户异地结算等。扎实推进有违统一大市场建设、妨碍公平竞争等领域专项整治。
二是深化要素和资源市场化配置改革。全面推进要素市场化配置综合改革试点,构建更加完善的要素市场化配置体制机制,持续推进土地、资本、劳动力、技术、数据等要素市场建设。持续创新数据要素市场化价值化的新模式和新路径。制定出台建立健全全国统一电力市场体系的意见,初步建成全国统一电力市场体系。推动电力现货市场全面加快建设,完善电力容量补偿机制和辅助服务市场,促进各级各类电力市场衔接协同。
三是促进各种所有制经济优势互补、共同发展。高质量完成国有企业改革深化提升行动。实施国有经济布局优化和结构调整指引,完善国有企业分类、分行业考核评价体系,深入推进战略性重组和专业化整合。落实民营经济促进法,加快配套制度建设。进一步加大拖欠企业账款清偿力度,建立拖欠企业款项信用监管机制。开展加力帮扶小微企业纾困解难专项行动,用好支持小微企业融资协调工作机制。健全企业信用状况综合评价体系,提升融资信用服务平台质效。完善全国中小企业服务“一张网”,加强个体工商户分型分类精准帮扶。持续推动完善中国特色现代企业制度。
四是破解重点领域关键环节改革难点。统筹推进财税体制改革,开展中央部门零基预算改革试点,支持地方深化零基预算改革,推动部分品目消费税征收环节后移并下划地方。深化资本市场投融资综合改革,打通中长期资金入市卡点堵点。落实经营自然垄断环节业务企业定期报告制度,推动完善监管制度。推动优化油气管网运行调度机制,提升油气资源在全国范围配置能力和运行效率。稳妥有序推进公用事业和公共服务价格改革,完善殡葬服务等价格政策。深化新能源上网电价市场化改革,优化电力系统调节性资源市场化价格机制,健全输配电价监管制度。完善省内天然气管道运输价格形成机制。推进农业水价综合改革全面收官。持续深化上海浦东新区、深圳、厦门等地改革创新。
五是持续优化营商环境。深入开展营商环境改进提升行动。推出一批“高效办成一件事”重点涉企事项。推动修订招标投标法,纵深推进招标投标全流程电子化数字化智能化,减少人为干预。推动修改政府采购法。健全统一规范、信息共享的公共资源交易平台体系。建立健全涉企收费长效监管机制,开展规范涉企执法专项行动,集中整治乱收费、乱罚款、乱检查、乱查封,坚决防止违规异地执法和趋利性执法,加强各类经营主体合法权益保护。进一步构建亲清政商关系。健全完善知识产权综合管理体制、海外纠纷应对机制,推动完善知识产权法院跨区域管辖制度。主动对接国际高标准经贸规则,推动国内政策法规与相关规则实现更好对接。优化通关作业流程,深化国际贸易“单一窗口”建设。
(五)扩大高水平对外开放,积极稳外贸稳外资。稳步扩大制度型开放,有序扩大自主开放和单边开放,以开放对内促改革促发展、对外促合作促共赢。
一是推动高质量共建“一带一路”走深走实。强化金色十年共建“一带一路”高质量发展顶层设计。加强共建“一带一路”合作规划统筹管理,深化与共建国家发展战略对接。继续深化与共建国家经济发展领域经验交流。统筹推进重大标志性工程和“小而美”民生项目建设。加快推进创新、数字、绿色、健康、冰雪、空中丝绸之路等建设。加快推进中欧班列集结中心高质量发展,提升口岸基础能力建设。办好第二届中欧班列国际合作论坛、第七届“丝路海运”国际合作论坛。加快推进“丝路海运”港航贸一体化发展,推动建设中沙(福建)产业合作区,加强空中丝绸之路品牌建设。推进优化区域开放布局,稳步推进沿边重点开发开放试验区布局建设。高质量建设“丝路电商”合作先行区。
二是着力稳定外贸发展。深化外贸体制改革,加大稳外贸政策力度,优化融资、结算、外汇等金融服务,强化进出口信贷和出口信用保险支持力度,更好发挥服务贸易创新发展引导基金作用,支持企业稳订单拓市场。促进跨境电商发展,加强海外仓布局建设,推动跨境电子商务综合试验区发展提档升级,拓展境外经贸合作区功能,推进综合保税区转型。积极发展服务贸易、绿色贸易、数字贸易。积极发展边境贸易。支持内外贸一体化发展,促进标准认证衔接、市场渠道畅通。办好进博会、广交会、服贸会、数贸会、消博会等重点展会。便利商务人员的跨境往来,稳妥推进与更多国家商签互免签证协定。支持外贸企业与航运企业加强战略合作。支持有条件的地区建设国际物流枢纽中心。
三是大力提升利用外资和境外投资质量。实施2025年稳外资行动。发布鼓励外商投资产业目录(2025年版),引导更多外资投向先进制造业、现代服务业、高新技术、节能环保领域以及中西部和东北地区。推出新一批标志性重大外资项目,强化项目要素保障。稳步推进服务业开放,优化服务业扩大开放综合试点示范,扩大电信、医疗、教育等领域开放试点。持续打造“投资中国”品牌。搭建跨国企业和地方投资对接平台。深入实施自贸试验区提升战略,推动自贸试验区提质增效和扩大改革任务授权。优化境外投资指导、服务、监管和风险防控。推动产业投资合作,深化第三方市场合作。
四是持续深化国际经贸合作。积极参与联合国、二十国集团、亚太经合组织、金砖国家、上海合作组织等多边机制合作,积极参与世贸组织改革工作,推进世贸组织第14届部长级会议筹备。积极推动加入《数字经济伙伴关系协定》和《全面与进步跨太平洋伙伴关系协定》进程,推动签署中国-东盟自贸区3.0版升级协定、中国-海合会自贸协定,持续推进中日韩自贸区以及与洪都拉斯、萨尔瓦多、新西兰、瑞士的自贸协定谈判或升级谈判,与更多非洲国家签署共同发展经济伙伴框架协定。
(六)狠抓重点领域安全能力建设,牢牢掌握应对风险挑战主动权。更加注重统筹高质量发展和高水平安全,坚持在发展中逐步化解风险,牢牢守住不发生系统性风险的底线。
一是全方位夯实粮食安全根基。坚持产量产能、生产生态、增产增收一起抓,稳定粮食播种面积,调整优化粮食种植结构,提高粮食单产和品质。继续开展耕地保护和粮食安全责任制考核,强化耕地保护和质量提升,严守耕地红线,严格耕地占补平衡管理。高质量推进高标准农田建设,完善建设、验收、管护机制。推进退化耕地治理和撂荒地复垦。深入推进粮油作物大面积单产提升行动,加强农业防灾减灾能力建设。保护调动好种粮农民和粮食主产区积极性,健全粮食生产支持政策体系,启动实施中央统筹下的粮食产销区省际横向利益补偿,在产粮大县实施粮食流通提质增效项目。健全粮食价格形成机制,落实好稻谷、小麦最低收购价政策,推动粮食等重要农产品价格保持在合理水平。扩大大豆完全成本保险和种植收入保险实施范围。有序做好粮食收购,持续强化政府储备管理,提升粮食收储调控能力。加强化肥市场调控,提高农资保供稳价能力。持续推进豆粕减量替代。全面实施粮食节约和反食品浪费行动。
二是大力提升能源资源安全保障能力。加快规划建设新型能源体系,加强能源产供储销体系建设。有序实施煤炭产能储备制度,持续增强煤炭生产供应能力,强化煤炭兜底保障作用。加快构建新型电力系统,加快支撑性调节性电源、跨省跨区输电通道和灵活互济工程建设,持续提升西电东送输电能力,完善电网主网架。积极安全有序发展核电。持续加大国内油气勘探开发力度,推动“七年行动计划”顺利完成,加快管网和储气基础设施建设。完善战略性矿产资源探产供储销统筹和衔接体系。持续深化海外矿产资源开发合作。加强能源统筹调度,更好发挥中长期合同在能源保供中的“压舱石”作用,做好迎峰度夏、迎峰度冬能源保供工作。
三是全力确保重要产业链供应链安全。针对集成电路、工业母机、医疗装备、仪器仪表、基础软件、工业软件、先进材料等重点领域,健全新型举国体制,创新技术攻关组织模式,发挥应用场景的驱动效应,加大技术研发力度,扩大攻关成果应用范围,不断增强产业链供应链韧性和安全水平。建立产业链供应链安全风险评估和应对机制,统筹推进重大技术装备攻关和产业基础再造工程。
四是稳步推进国家储备建设。加快落实战略物资增储年度任务,持续扩大储备规模。稳步推进粮棉糖肉化肥仓储设施、国家石油储备基地、国家储备通用仓库等建设。强化国家储备设施与国家物流枢纽、大宗商品资源配置枢纽的对接,提升储备管理运行效能。
五是有效防范化解重点领域风险。持续用力推动房地产市场止跌回稳。加快构建房地产发展新模式,完善改善性住房交易政策,因城施策加快消化存量房。加快发展保障性住房,推进收购存量商品房用作保障性住房,加大对进城务工人员的租房购房支持。有效防范房企债务违约风险。加大“白名单”项目贷款投放力度,推进城市房地产融资协调机制扩围增效。坚持在发展中化债、在化债中发展,落实一揽子化债方案,做好置换存量隐性债务工作,推动PPP存量项目合规建设、平稳运营,继续做好金融支持融资平台债务接续、置换和重组,有力推动融资平台市场化转型和债务风险化解。“一省一策”稳妥有序推进中小金融机构改革化险。加强跨部门合作,强化央地监管协同,合力打击非法金融活动。进一步提振资本市场,增强资本市场内在稳定性,更加有效保护投资者特别是中小投资者合法权益。
六是扎实做好公共安全等工作。坚决落实安全生产责任制,持续增强矿山重大灾害治理能力,加快化工老旧装置淘汰退出和更新改造。增强防灾减灾救灾能力,深入开展重大基础设施、城乡房屋等涉灾风险隐患排查和改造提升,精准预置救援力量装备,及时调拨救灾资金和物资,做好灾区群众安置救助。指导西藏做好定日地震灾后恢复重建工作。强化基层应急基础和力量,完善乡镇(街道)应急消防机制,提升组织指挥、风险防范、救援实战、应急处置、支撑保障等综合能力。完善食品药品安全责任体系。坚持和发展新时代“枫桥经验”,强化社会治安综合治理,积极化解基层社会矛盾,维护社会大局稳定。
七是扎实推进国防动员和国防建设。健全战建备统筹推进机制,加强国防动员和后备力量建设,完善国防动员体系。加强军地规划统筹衔接,完善重大建设项目贯彻国防要求政策措施,推动重大基础设施统筹建设。优化国防科技工业布局,加强国防科技工业能力建设。构建现代人民防空体系,健全人防行业标准体系。
(七)推进新型城镇化和乡村全面振兴有机结合,促进城乡融合发展。全面提高城乡规划、建设、治理融合水平,因地制宜推动兴业、强县、富民一体化发展,促进城乡要素平等交换、双向流动。
一是提高农业综合效益和竞争力。高质量推进粮食生产功能区、重要农产品生产保护区和特色农产品优势区建设。坚持多油并举、巩固大豆扩种成果,推动棉糖胶等稳产提质,保障重要农产品稳定安全供给。推进肉牛奶牛产业纾困发展,实施饲草生产能力提升行动。积极发展深远海养殖,实施水产养殖绿色循环整县推进试点。推进农业科技力量协同攻关,加快科技成果大面积推广应用。发挥南繁硅谷等重大农业科研平台作用,加大力度推进种业振兴行动,完善国家农业种质资源库体系,有序推进生物育种产业化应用。加快先进适用农机装备研发应用,推进老旧农机报废更新。支持开展设施农业更新改造,发展智慧农业。
二是毫不松懈巩固拓展脱贫攻坚成果。提升防止返贫致贫监测帮扶效能,建立农村低收入人口和欠发达地区分层分类帮扶制度,持续巩固提升“三保障”和饮水安全保障水平。加大以工代赈投入力度,在重点工程项目和农业农村基础设施建设领域推广以工代赈。以大中型集中安置区为重点,扎实做好易地搬迁后续帮扶工作。深入开展消费帮扶专项行动,持续推进消费帮扶重点城市和重点产区建设。加强产业、就业等开发式帮扶,稳定脱贫人口务工就业规模在3000万人以上。
三是着力提升乡村发展水平和治理能力。发展各具特色的县域经济,因地制宜发展乡村特色产业,做好“土特产”文章,支持现代农业产业园、农村产业融合发展项目建设,打造特色农业产业集群,积极培育乡村新产业新业态,完善联农带农机制,促进当地群众就近就业增收。加快构建农产品和农资现代流通网络,推动农村电商高质量发展。巩固和完善农村基本经营制度,有序推进第二轮土地承包到期后再延长30年试点,发展农业适度规模经营。支持发展新型农村集体经济。有序推进农村集体经营性建设用地入市改革。加强县域城乡规划建设统筹,开展以村庄公共设施、农村生活污水和垃圾处理、村内道路为重点的和美乡村项目建设,扎实推进中西部地区农村改厕,全面完成农村人居环境整治提升五年行动任务。推动城镇基础设施向乡村延伸,实施好新一轮农村公路提升行动。优化县域公共服务设施布局,推动县乡村公共服务功能衔接互补,提高农村基本公共服务水平。推进乡村文化和旅游深度融合,提升乡村旅游标准化、精品化、规范化水平。健全乡村治理体系,实施文明乡风建设工程,加强新时代农村精神文明建设,积极开展移风易俗。
四是稳步推进新型城镇化。扎实推进以人为本的新型城镇化战略五年行动计划。指导各地因城施策完善城市落户政策,健全常住地提供基本公共服务制度,更好保障随迁子女在常住地平等接受义务教育权利,加强对农业转移人口的住房保障,进一步扩大农民工社会保险覆盖面。推动城镇化率低、人口规模大、资源环境承载力较强的县市因地制宜加快产业导入,加强以县城为重要载体的城镇化建设,促进农业转移人口就近就业安居。提高都市圈同城化发展水平,实施都市圈城际通勤效率提升工程,提升超大特大城市现代化治理水平,促进大中小城市协调发展。持续推进城市更新,基本完成已排查出的老化燃气管道更新改造任务,加快城市排水防涝能力提升工程建设。全面完成2000年底前建成的城镇老旧小区改造任务,推进城市危房和老旧房屋改造,加力实施城中村改造,推进货币化安置。推动成渝地区双城经济圈建设走深走实,加快提高对外开放水平,确保规划的各项目标任务顺利完成。
(八)统筹区域战略深化实施和区域联动融合发展,增强区域发展活力。发挥区域协调发展战略、区域重大战略、主体功能区战略的叠加效应,完善国土空间规划实施机制,提升经济发展优势区域创新能力和辐射带动作用,积极培育新的增长极。
一是进一步推动区域战略深化实施。支持京津冀进一步形成更紧密的协同工作格局,加快推进疏解高校、医院、央企在雄安新区落地建设,高标准高质量建设北京城市副中心,抓好进一步支持滨海新区高质量发展的若干政策措施落实,加快科技创新和产业协作等重点领域协同发展。深入推进长三角科技创新和产业创新跨区域协同,进一步提升虹桥国际开放枢纽能级,加强长三角生态绿色一体化发展示范区制度创新成果推广应用,推动上海与苏州、南通、嘉兴等周边地区深化一体化发展。深入推进粤港澳大湾区规则衔接、机制对接,进一步便利人员、资金、数据等要素跨境流动,加快建设国际科技创新中心,研究制定支持横琴合作区建设的一揽子政策举措,着力推进前海、南沙、河套等重大合作平台建设。
坚持共抓大保护、不搞大开发推进长江经济带发展,围绕城市生活污水管网、工业污染治理、重要湖泊治理等领域开展攻坚,坚定不移推进长江十年禁渔,大力提升长江黄金水道功能,推动三峡水运新通道项目尽早开工建设,加快船舶等重点领域绿色转型,加强长江流域石漠化综合治理。坚持重在保护、要在治理全面推动黄河流域生态保护和高质量发展,系统提升上游水源涵养能力,加强中游水土保持,推进下游湿地保护和生态治理,加快建立强制性用水定额制度,保障重要堤防水库和基础设施安全。支持宁夏建设黄河流域生态保护和高质量发展先行区。加快建设海洋强国,打造现代海洋产业体系,高效开发利用海洋资源,积极参与国际海洋合作,持续保护和改善海洋生态环境。
精心做好海南自由贸易港封关准备工作,加紧推进海南自由贸易港核心政策落地,支持构建具有海南特色和优势的现代化产业体系。研究支持经济大省挑大梁的政策措施。支持国家级新区加快建设现代化产业体系,深化探索体制机制等重点领域改革。加强边境地区重点地市、重点县城、重点村镇建设,深入推进新时代兴边富民行动,强化边疆治理,进一步推动稳边固边。加力支持革命老区振兴发展,进一步完善政策举措。继续开展老工业城市产业链图谱研究,支持加快产业转型发展。加大对欠发达地区县域振兴发展的支持力度,创新帮扶协作机制。紧紧围绕铸牢中华民族共同体意识主线,加快民族地区高质量发展。
聚焦大保护、大开放、高质量发展进一步推动西部大开发形成新格局,深入实施青藏高原生态屏障区等重要生态系统保护和修复重大工程,提升重庆、成都、西安等辐射带动作用,加强互联互通,做强做大特色优势产业。支持东北地区进一步提升维护国家“五大安全”能力,统筹推进传统产业转型升级和战略性新兴产业培育壮大,加快建设交通、能源、信息等现代化基础设施体系,深化与东北亚区域合作。落实落细新时代推动中部地区加快崛起的若干政策措施,扎实推进“三基地一枢纽”建设,依托重要功能平台有序扩大内陆开放。鼓励东部地区加快推进现代化,推动福建全方位高质量发展、建设两岸融合发展示范区,以更大力度支持山东新旧动能转换、提升济南新旧动能转换起步区产业能级。
二是进一步推动区域间联动融合发展。发挥区域战略叠加效应,进一步挖掘释放各地发展潜力。提升京津冀、长三角、粤港澳大湾区等经济发展优势区域的创新能力,共同抓好长江、黄河大保护。深化东、中、西、东北地区产业协作,强化机制建设、平台搭建、政策设计,促进产业优化布局和梯度有序转移。推动西部陆海新通道与长江黄金水道、中欧班列相互联通,深入实施东数西算、西电东送、西气东输、川气东送等工程,推进沿海、沿江高铁建设,加强长三角、京津冀、粤港澳大湾区世界级机场群跨区域合作,优化港口布局,提升资源跨区域调配能力。推动苏皖鲁豫、陕晋豫等交界区域合作发展。支持区域间通过委托管理、投资合作等多种形式建设合作园区。推动完善区域合作发展机制,促进区域间科创产业对接协作、生态环境共保联治、公共服务便利共享。强化区域战略融合发展的法治、人才、用地、资金等保障。
(九)协同推进降碳减污扩绿增长,加快经济社会发展全面绿色转型。坚定不移走生态优先、节约集约、绿色低碳高质量发展道路,深化国家生态文明试验区建设,全面推进美丽中国建设。
一是持续改善生态环境质量。落实空气质量持续改善行动计划,支持京津冀及周边、长三角、汾渭平原等重点区域加强大气污染治理,大力推进挥发性有机物、氮氧化物等污染物协同减排,推进北方地区清洁取暖、重点行业超低排放改造。持续实施噪声污染防治行动。深入推进长江、黄河等大江大河和重要湖泊保护治理,加快推进全国入河、入海排污口排查整治,开展城市、县城黑臭水体整治环境保护行动,开展污水处理绿色低碳标杆厂建设。加强土壤污染源头防控,推进受污染耕地安全利用和建设用地管控修复。制定固体废物综合治理行动计划,推进“无废城市”建设,推动典型大宗工业固体废物规模化利用处置,推进磷石膏综合治理,强化危险废物、尾矿库、重金属等重点领域的环境隐患排查和风险防控。
二是加强生态系统保护修复治理。加快实施“三北”工程、重要生态系统保护和修复等重大工程,持续加大对秦岭等重点区域生态保护修复、自然保护地及野生动植物保护、森林草原防灭火等重点项目的支持力度。实施生物多样性保护重大工程。健全三江源“中华水塔”保护支持体系。全面推进以国家公园为主体的自然保护地体系建设,进一步完善国家公园管理体制机制,推动国家公园建设实现全民共建共享。深化集体林权制度改革,统筹推进国有林区、国有林场高质量发展。加强水土流失和荒漠化综合治理,深入推进母亲河复苏行动和地下水超采综合治理。实施分区域、差异化、精准管控的生态环境管理制度。健全生态产品价值实现机制,启动第二批国家生态产品价值实现机制试点建设,推进生态综合补偿和生态环境损害赔偿。持续开展全国生态状况调查评估。
三是加快推动绿色低碳发展。持续构建碳排放双控制度体系,制定出台碳达峰碳中和综合评价考核办法,建立健全碳排放统计核算制度、碳排放预算管理制度、产品碳足迹管理体系、产品碳标识认证制度,丰富完善国家温室气体排放因子数据库。推动全国碳排放权交易市场、温室气体自愿减排交易市场、绿色电力证书市场建设。发布第二批绿色低碳先进技术示范项目清单,扎实开展第二批国家碳达峰试点,出台零碳园区建设方案。延长碳减排支持工具实施年限至2027年,有序推进碳金融产品和衍生工具创新,发展绿色保险。有力有效管控高耗能高排放项目,加快推动重点领域节能降碳改造和用能设备更新,加强重点用能单位节能管理,完善节能降碳标准体系,深入实施能效标识制度。健全资源环境要素市场化配置体系。营造绿色低碳产业健康发展生态,培育绿色建筑、绿色能源、绿色交通等新增长点。加强煤炭绿色智能开发、清洁高效利用。统筹新能源开发与消纳,有力有序推进集中式和分布式新能源健康发展,加快“沙戈荒”新能源基地建设,有序开发建设海上风电基地,统筹就地消纳和外送通道建设。大力实施可再生能源替代行动。推进煤电低碳化改造示范。进一步规范新型储能并网管理,持续完善调度机制。实施全面节约战略,持续推动“能水粮地矿材”一体化节约,深入实施国家节水行动。大力发展循环经济,加强废弃物循环利用,推广再生材料使用。
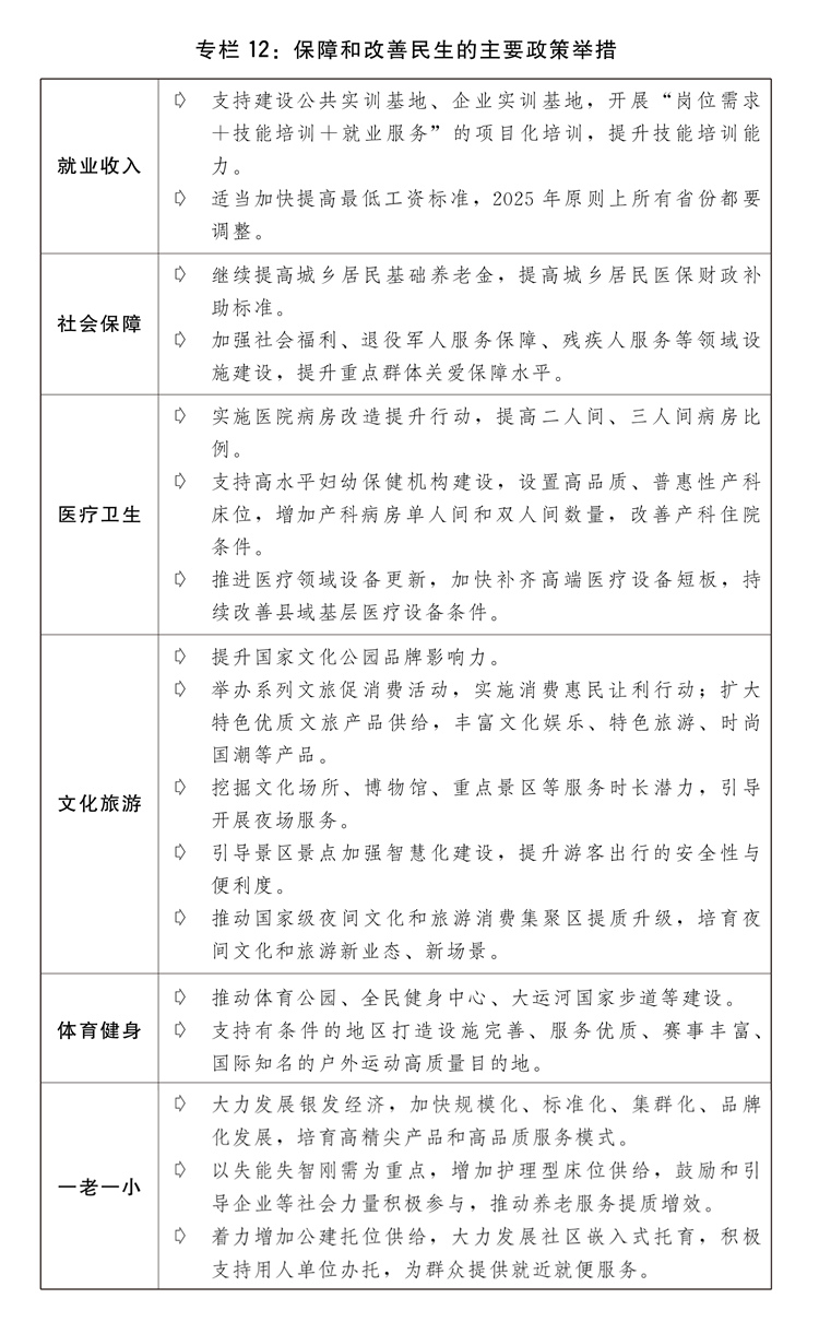
(十)加大保障和改善民生力度,增强人民群众获得感幸福感安全感。加强普惠性、基础性、兜底性民生建设,解决人民急难愁盼问题,让发展成果更多更公平惠及全体人民。
一是更大力度稳就业促增收。着力解决结构性就业矛盾,实施重点领域、重点行业、城乡基层和中小微企业就业支持计划,用足用好稳岗返还、税费减免、就业补贴等政策,支持企业减负稳岗特别是劳动密集型产业吸纳和稳定就业。优化就业创业服务,拓宽高校毕业生等青年就业创业渠道,做好退役军人安置和就业服务,促进脱贫人口、农民工就业,强化大龄、残疾、较长时间失业等就业困难群体帮扶。加快职业技能培训基础设施建设,加大技能强企工作力度,分领域高质量开展项目化培训。加强灵活就业和新就业形态劳动者权益保障,推进扩大职业伤害保障试点。支持返乡入乡创业带动就地就近就业增收。发挥创业投资基金作用,支持创业就业。深化收入分配制度改革,着力提高居民收入在国民收入分配中的比重、劳动报酬在初次分配中的比重,健全按要素分配政策制度,多渠道增加中低收入群众要素收入。引导企业建立健全基于岗位价值、能力素质和业绩贡献的技能人才薪酬分配制度。指导地方合理调整最低工资标准。切实保障劳动者工资发放,清理整治欠薪。健全上市公司分红激励约束机制。
二是织密扎牢社会保障网。完善基本养老保险全国统筹制度,健全基本养老、基本医疗保险筹资和待遇合理调整机制,合理确定社会保障待遇水平,适当提高退休人员基本养老金,再提高城乡居民基础养老金月最低标准20元,再提高城乡居民医保人均财政补助标准30元。健全灵活就业人员、农民工、新就业形态人员社保制度,扩大失业、工伤、生育保险覆盖面,进一步取消在就业地参保户籍限制,完善社保关系转移接续政策。加大力度推动灵活就业人员参加住房公积金制度。持续深化医保支付方式改革,完善大病保险和医疗救助制度,强化医保基金使用常态化监管,落实和完善异地就医结算。优化药品和耗材集采政策,强化质量评估和监管,稳步推进基本医疗保险省级统筹。健全分层分类的社会救助体系。加强困境儿童、流动儿童和留守儿童关爱服务。关心关爱残疾人等重点群体。健全退役军人保障服务体系。
三是促进公共服务普惠均衡。完善国家基本公共服务制度体系,创新和完善普惠均衡的公共服务供给方式。实施医疗卫生强基工程,提高基层医疗卫生机构服务能力。加强国家医学中心、国家区域医疗中心建设和规范管理,支持妇幼保健和疾控机构建设。充分发挥中医药防病治病优势和作用,持续实施中医药振兴发展重大工程。加强护理、儿科、病理、全科、老年医学专业队伍建设。加强省级精神专科医院或综合医院精神病区建设,支持公立医疗机构提供心理咨询等心理健康服务,提升心理健康和精神卫生服务能力。深入实施积极应对人口老龄化国家战略。支持公办养老机构建设护理型床位,加大养老护理人员培训力度,增强居家、社区、机构等不同服务形态照护服务功能,多措并举促进普惠养老服务高质量发展。加快建立长期护理保险制度,强化以失能老年人照护为重点的基本养老服务。加快发展智慧养老。全面开展早孕关爱服务,科学规划托育服务体系,发放育儿补贴,大力发展托幼一体服务,抓好普惠托育服务发展示范项目实施。推进城市社区嵌入式服务设施建设。持续推动家政服务业提质扩容。完善全民健身公共服务体系,广泛开展全民健身活动,推进群众身边的运动场地建设,办好第十五届全国运动会。加强社会福利服务设施建设,强化殡葬的公益属性。提升公共法律服务均衡性和可及性。建设更高水平的平安中国。
四是推动文化文艺繁荣发展。推动中华优秀传统文化创造性转化、创新性发展,着力构筑中华民族共有精神家园。发展哲学社会科学、新闻出版、广播影视、文学艺术、图书档案和古籍保护等事业。推进历史文化遗产系统性保护和活化利用,实施文化遗产数字传承计划。继续实施中华文明探源工程、考古中国重大项目,完善文物保护利用体系,推进非物质文化遗产系统性保护传承。建好用好国家文化公园。加大对文化精品创作生产支持力度,促进网络文艺高质量发展。实施戏剧振兴行动。推进《复兴文库》出版工程,实施学术出版精品工程。推动优质文化资源直达基层,健全社会力量参与公共文化服务机制。大力推进全民阅读。健全文化产业体系和市场体系,加快发展新型文化业态。推进旅游强国建设,扩大优质旅游产品供给,加强重大公共文化和旅游设施建设,推进文化和旅游深度融合发展。建设国家文化和科技融合试验区。

五是加强重要民生商品供应保障。压实“菜篮子”市长负责制。做好农产品质量安全监管。落实好北方大城市冬春蔬菜储备制度,完善生活必需品储备体系。加强粮食市场调控,强化生猪产能调控和猪肉储备调节,促进牛羊肉和奶类供需平衡,确保粮油肉蛋菜等商品平稳供应。支持全国骨干农产品批发市场建设。推动地方强化应急保供能力建设,因地制宜建立健全平价销售机制。
全面准确、坚定不移贯彻“一国两制”、“港人治港”、“澳人治澳”、高度自治的方针,坚守“一国”之本、善用“两制”之利,坚持中央全面管治权和保障特别行政区高度自治权相统一,落实“爱国者治港”、“爱国者治澳”原则,支持香港、澳门充分发挥独特地位、强化内联外通,积极参与高质量共建“一带一路”和粤港澳大湾区建设,加快融入国家发展大局,提升香港国际金融中心地位,促进航运、贸易中心转型,支持澳门经济适度多元发展,更好发挥“一中心、一平台、一基地”作用,保持香港、澳门长期繁荣稳定,不断增加民生福祉。坚决贯彻新时代党解决台湾问题的总体方略,坚持一个中国原则和“九二共识”,坚决反对“台独”分裂行径和外部势力干涉,推动两岸关系和平发展,促进两岸经济文化交流合作,深化两岸融合发展,坚定不移推进祖国统一大业,维护中华民族根本利益,共创中华民族绵长福祉。
今年还有一项重要任务,就是要按照党中央、国务院决策部署,在全面评估“十四五”规划实施情况基础上广泛征求意见,编制国民经济和社会发展第十五个五年规划《纲要》,统筹推动“十五五”国家级专项规划、区域规划和省级规划研究编制,做好“十五五”规划《纲要》草案提交十四届全国人大四次会议审查的准备。同时,加快国家发展规划法立法进程,强化规划编制实施的法治保障。
各位代表:
做好2025年经济社会发展工作任务艰巨、责任重大。我们要更加紧密地团结在以习近平同志为核心的党中央周围,高举中国特色社会主义伟大旗帜,坚持以习近平新时代中国特色社会主义思想为指导,全面贯彻落实党的二十大和二十届二中、三中全会精神,深刻领悟“两个确立”的决定性意义,增强“四个意识”、坚定“四个自信”、做到“两个维护”,坚决贯彻落实党中央、国务院决策部署,自觉接受全国人大的监督,认真听取全国人大代表、全国政协委员的意见和建议,坚持干字当头,增强信心、迎难而上、奋发有为,努力完成全年经济社会发展目标任务,确保“十四五”规划圆满收官,以高质量发展的实际成效全面推进强国建设、民族复兴伟业。